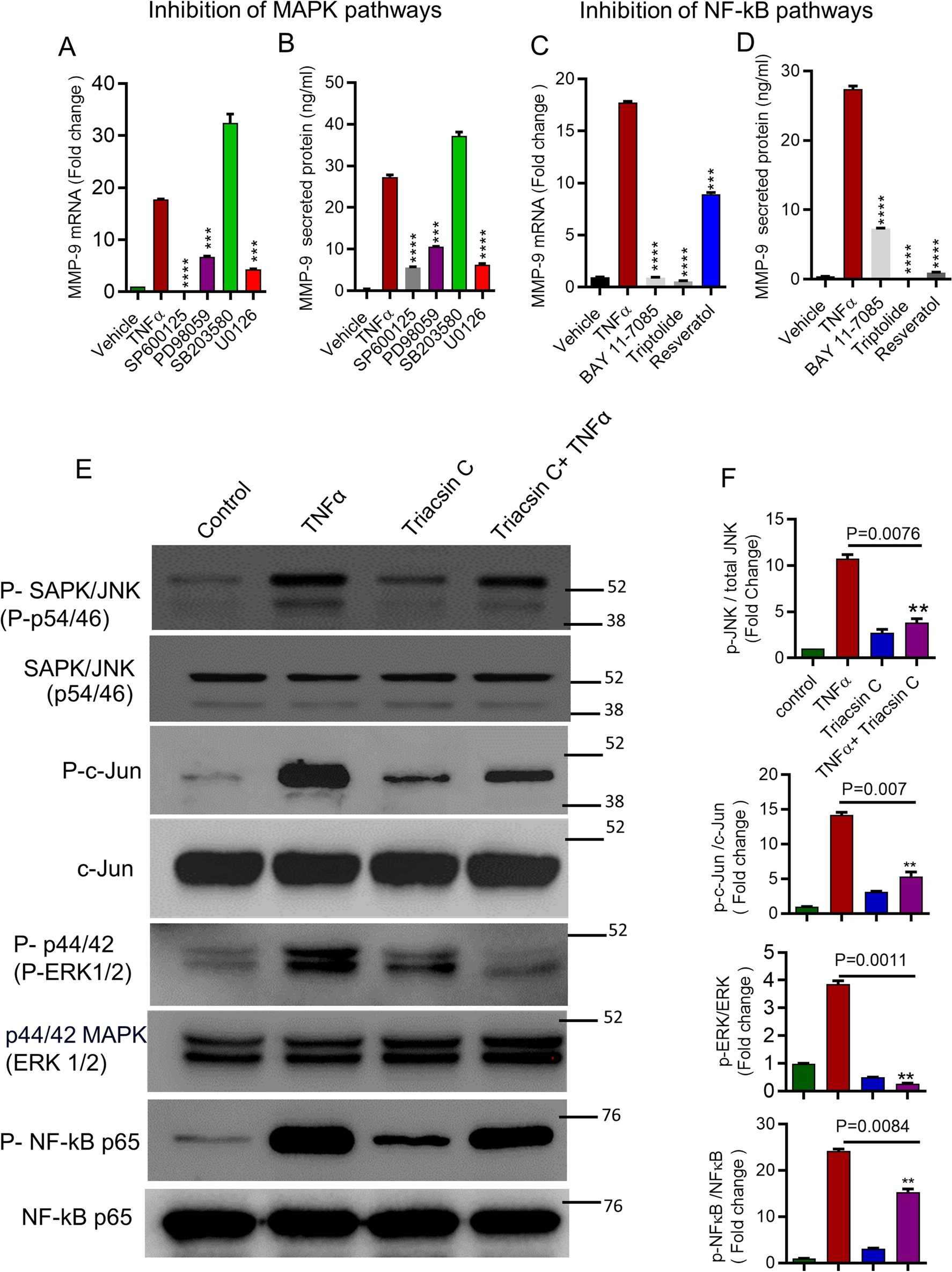
Figure 4

ACSL1 inhibition reduces TNFα activated MAPK and NF-kB signaling pathways in the monocytic cells. (A–D) We pretreated THP-1 monocytic cells with JNK inhibitor [SP600125, 20 µM/ml)], ERK1/2 inhibitor PD98059 (10 uM), U0126 (10 uM) or p38 inhibitor (SB203580, 10 uM) for 1 h. Cells pretreated with NF-kB inhibitors (Bay 11–7085 10 uM, Triptolide 10 uM, resveratrol, 1 uM) for 1 h. Then pretreated cells were exposed to TNFα for 24 h. We determined mRNA and protein levels of MMP9. (E,F) We pretreated cells with triascin C, following incubation the cells with TNFα or vehicle for 15 min. We prepared cell lysates and ran the samples on denaturing gels. Blots were cut almost above 76 Kda and below 38 Kda in case of SAP/JNK, c-Jun, and ERK1/ERK2; Blots cut almost above 102 Kda and below 38 Kda in case of NF-kB. We developed immunoreactive bands using an Amersham ECL Plus Western Blotting Detection System (GE Health Care, city, UK) and visualized them by Molecular Imager® VersaDocTM MP Imaging Systems (Bio-Rad Laboratories, Hercules, CA, USA). (E) Phosphorylated proteins SAPK/JNK (p54/46), c-Jun, ERK1/2 (p44/42). or NF-kB p65 are depicted in the upper panels and the total respective proteins are shown in the lower panels. Cropped western blot images from full blots (Supplementary Fig. S3A–D). Protein molecular size markings were done manually since Molecular Imager® VersaDocTM MP Imaging Systems could not read marker. (F) We quantified phosphorylation intensity of JNK, ERK1/2 and NF-kB using Image Lab software (version number, Bio-Rad, USA); presented in arbitrary units. Three independent experiments were performed with similar results. One way ANOVA (Dunnett’s Test) for comparing treatments vs control) were used. All data are expressed as mean ± SEM. **p < 0.01, ***p < 0.001, ****p < 0.0001.