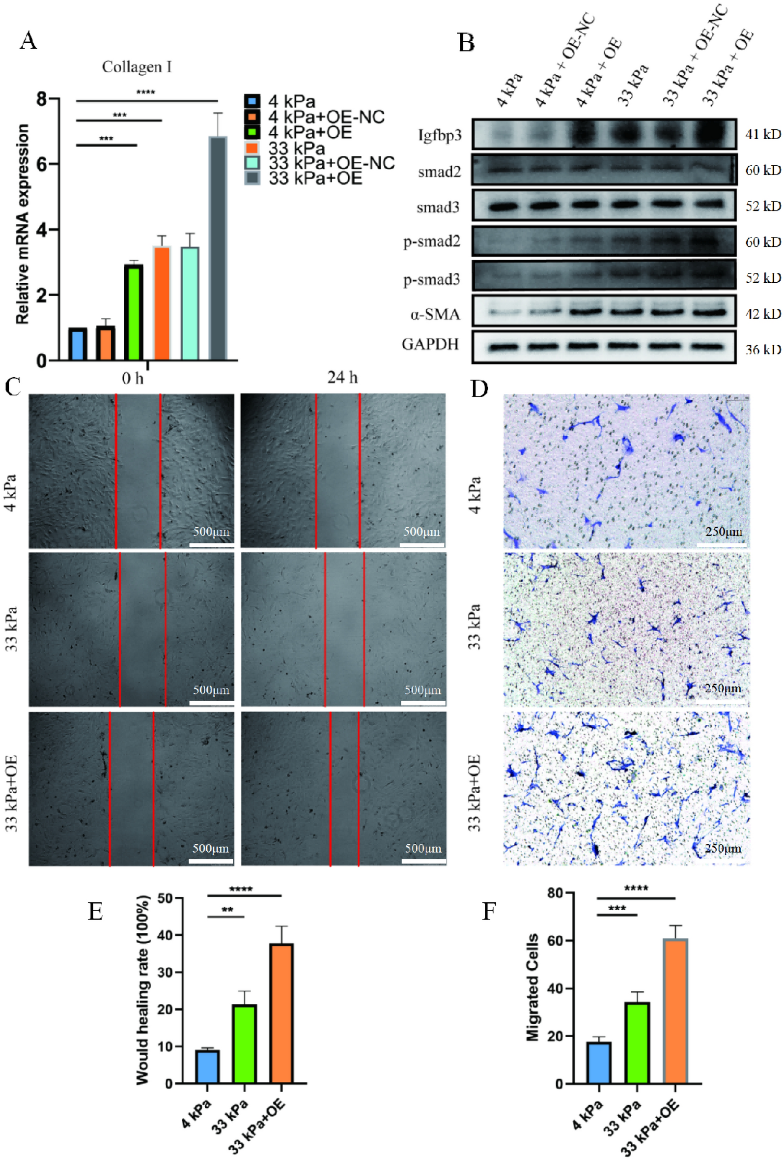
Figure 7
From: Extracellular matrix stiffness aggravates urethral stricture through Igfbp3/Smad pathway

Igfbp3-overexpression prometes the matrix stiffness-induced FMT. (A) qRT-PCR; (B) Western blotting; (C) Would healing test; (D) Transwell test; (E) Statistical analysis of C; (F) Statistical analysis of D. p < 0.05 (*); p < 0.01 (**); p < 0.001 (***); p < 0.0001 (****); n = 3. SPSS.