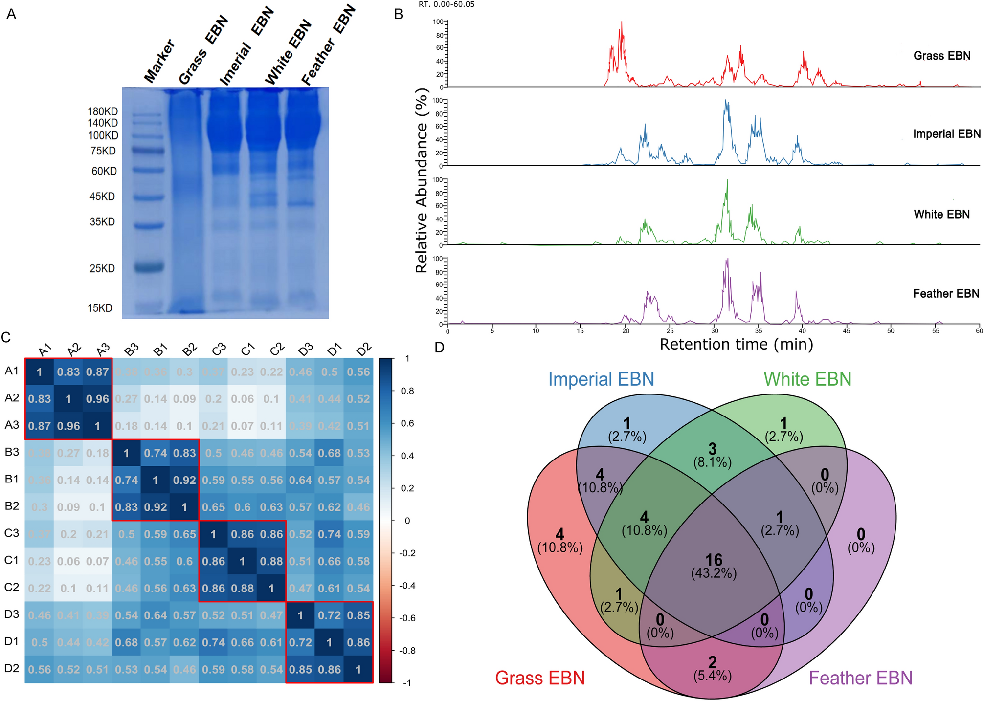
Figure 3
From: Comparative proteomic analysis of edible bird’s nest from different origins

Proteomic outline of EBN's proteins. (A) SDS-PAGE Electropherogram of crude protein extracted from EBN samples. (B) Base peak chromatogram of MS1 (2nd test). (C) Pearson correlation coefficient calculated by iBAQ value. A1/A2/A3, B1/B2/B3, C1/C2/C3 and D1/D2/D3 refer to N = 3 per group.A1/A2/A3, B1/B2/B3, C1/C2/C3 and D1/D2/D3 represent Grass EBN, Imperial EBN, White EBN and Feather EBN in that order. (D) Venn graph shows the number of proteins identified in different EBN samples.