Figure 5
From: Comparative proteomic analysis of edible bird’s nest from different origins

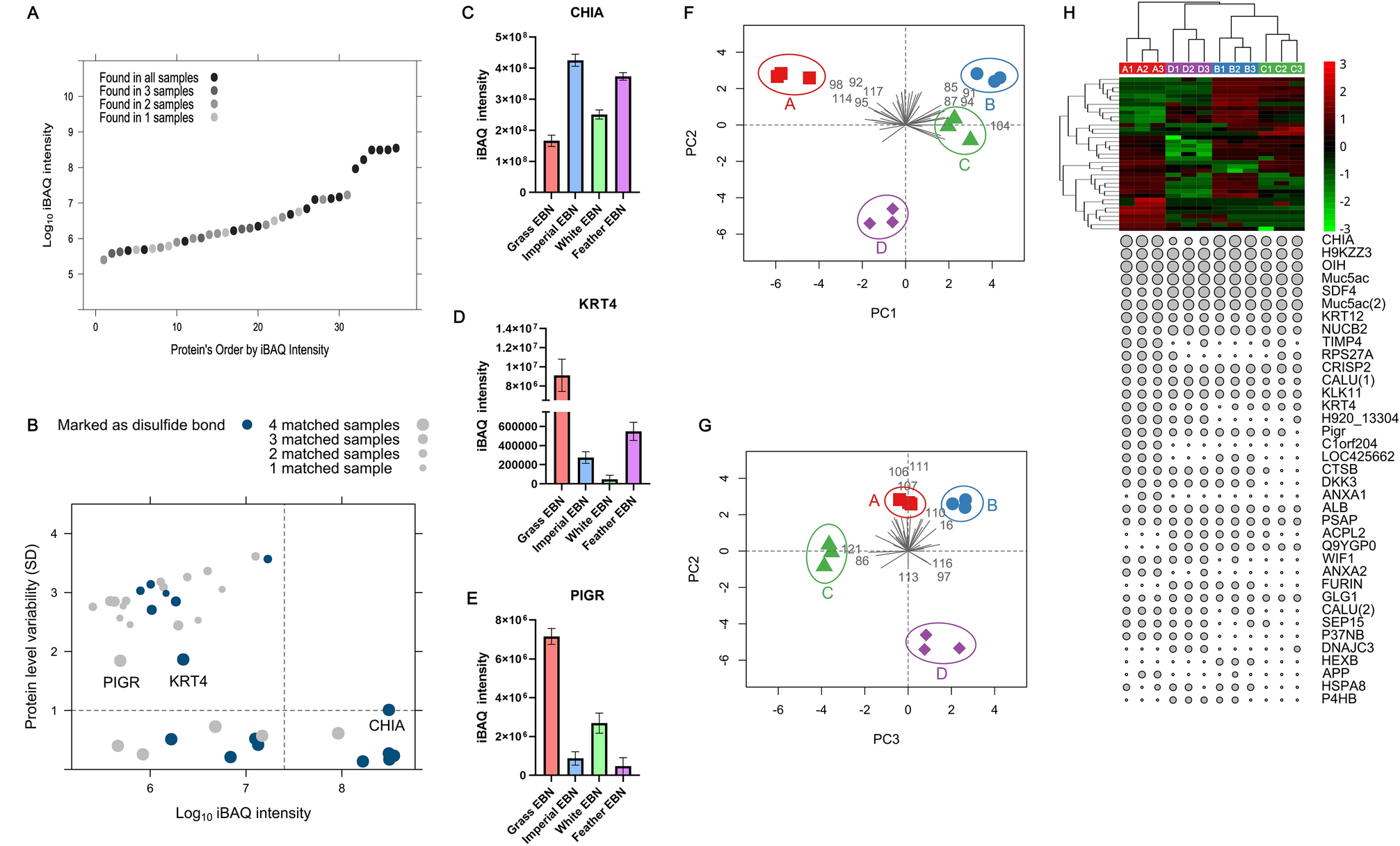
Quantitative analysis of EBN’s proteins. (A) Scatter diagram of Protein concentration ranged by iBAQ intensity from low to high. Protein was detected in all samples marked with black, and protein was detected in some samples marked with gray. (B) Scatter diagram of protein concentration and the difference between samples. Proteins with disulfide bonds were highlighted in blue. (C–E) Histogram of the iBAQ intensity of CHIA, KRT4, and PIGR in EBN samples. (F,G) Principal component analysis based on protein composition and quantitation. A, B, C, and D refer to Grass EBN, Imperial EBN, White EBN, and Feather EBN respectively. (H) Hierarchical clustering based on label-free proteome quantification. The size of the dots below refers to the iBAQ intensity of each detection. A1/A2/A3, B1/B2/B3, C1/C2/C3 and D1/D2/D3 refer to N = 3 per group.A1/A2/A3, B1/B2/B3, C1/C2/C3 and D1/D2/D3 represent Grass EBN, Imperial EBN, White EBN and Feather EBN in that order.