Figure 3
From: Asarinin attenuates bleomycin-induced pulmonary fibrosis by activating PPARγ

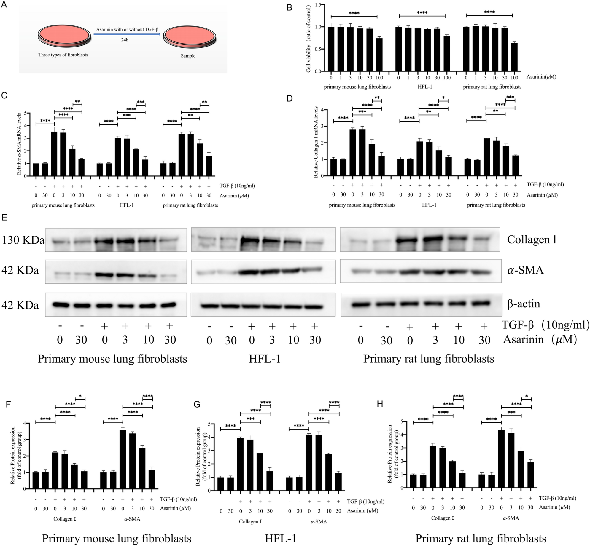
Asarinin decreased the expression levels of TGF-β1-induced α-SMA and type I collagen (A). CCK-8 analysis of the effects of different concentrations of asarinin on the cell viability of primary mouse lung fibroblasts, HFL-1 cells and primary rat lung fibroblasts were examined (B). Quantitative real-time PCR analysis for the gene expression levels of Acta2 with Col1a1 in three types of cells induced by TGF-β1 (C,D). Western blotting analysis for the protein expression levels of α-SMA and type I collagen in the three types of cells induced by TGF-β1 (E–H). Data are expressed as mean ± standard deviation, and all experiments were repeated independently at least 3 times, sample size (n) = 3 for each group, *P < 0.05; **P < 0.01; ***P < 0.001; ****P < 0.0001.