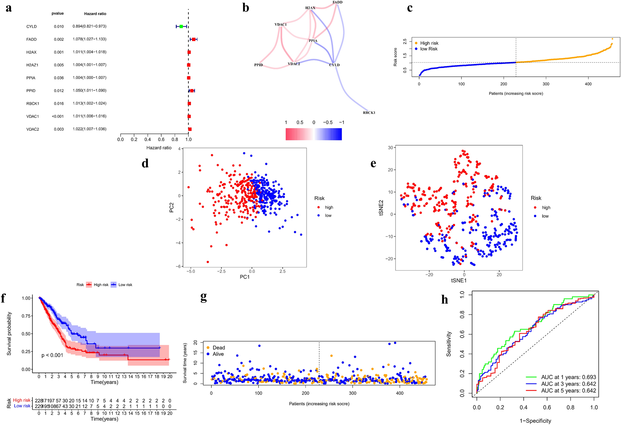
Figure 4

The development of a prognostic index based on DEGs in the TCGA cohort. (a) Screen out of the OS-related genes with univariate cox regression analysis. (b) The correlation network of the OS-related genes (red is the positive correlation, blue is the negative correlation). (c) The risk score for LUADs. (d) The PCA plots for LUADs. (e) The t-SNE analysis for LUADs. (f) Kaplan–Meier curves for the OS of patients in the high-risk and low-risk groups based on the risk score. (g) Survival status of LUAD patients. (h) The ROC analysis of OS demonstrated the predictive efficiency.