Figure 3
From: Left ventricular hypertrophy and metabolic resetting in the Notch3-deficient adult mouse heart

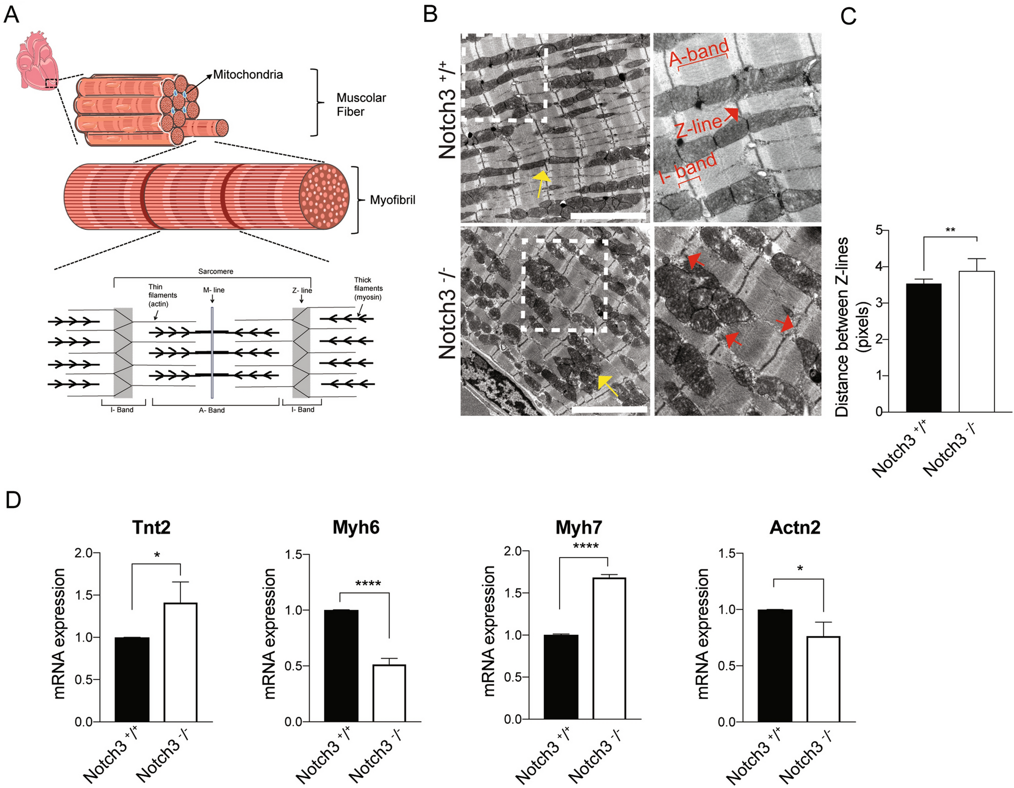
Altered sarcomere morphology and marker expression in the Notch3-/- mice. (A) Schematic depiction of myofibrils and the organization of the sarcomere. The upper part of the figure was modified from a figure in Servier Medical Art, provided by Servier, licensed under a Creative Commons Attribution 3.0 unported license. (B) Transmission electron microscope (TEM) images from control (Notch3+/+) and Notch3-/- hearts (12–13 months old). Yellow arrows indicate mitochondria while red arrows indicate Z-lines. A-bands and I-bands are also indicated in the figure. The white boxed area is enlarged in the high magnification views to the right. Size bar = 5μm. (C) Analysis of the distance between the Z-lines in Notch3-/- sarcomeres. N = 2 animals per genotype (10–14 months old) were used and 9 fields of image per genotype were used for quantification. (D) Expression of Tnt2, Myh6, Myh7 and Actn2 mRNA from n = 4 control and n = 4 Notch3-/- hearts. *p < 0.05, **p < 0.01, ****p < 0.0001.