Figure 4
From: Left ventricular hypertrophy and metabolic resetting in the Notch3-deficient adult mouse heart

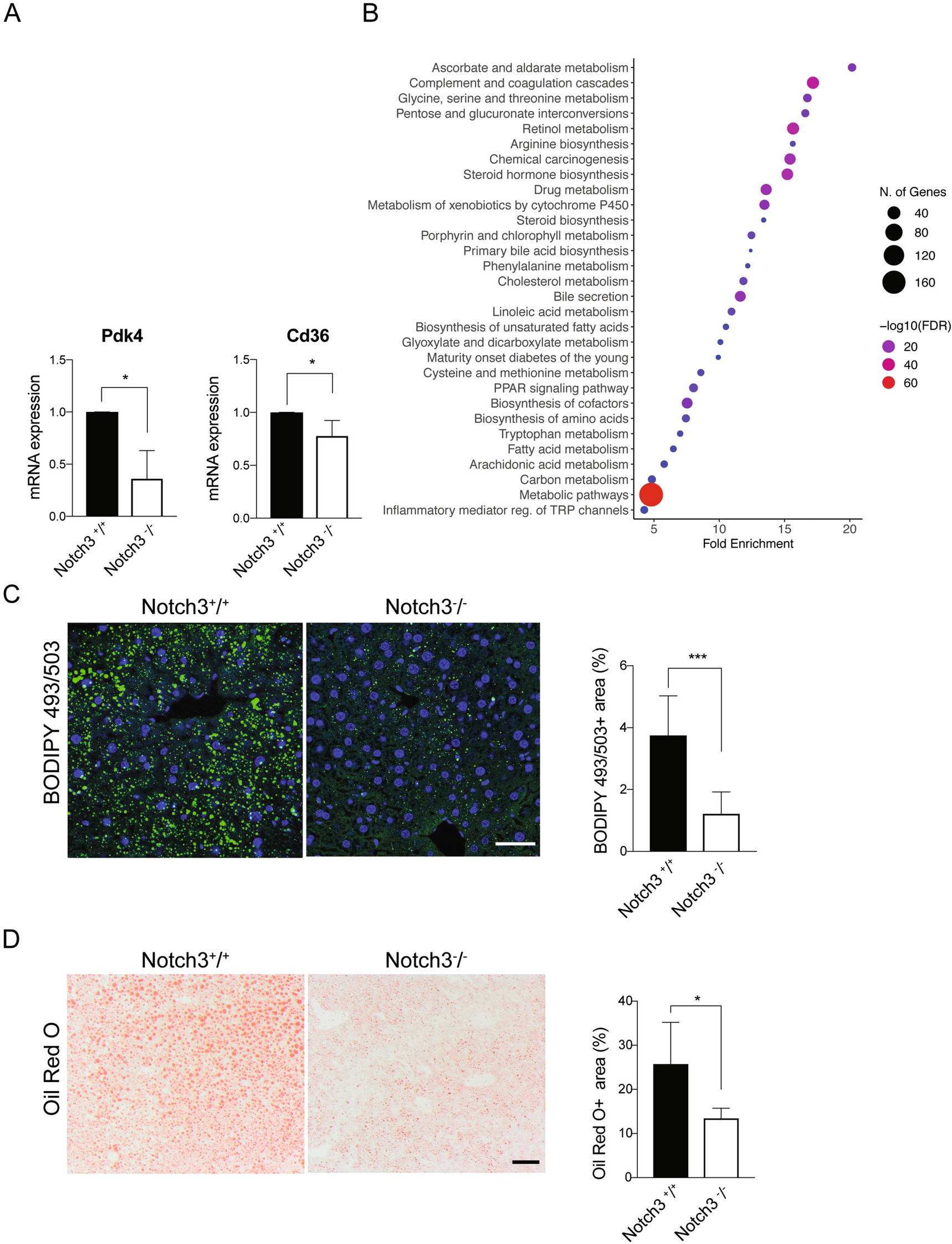
Dysregulated fatty acid and glucose metabolism in the Notch3-/- heart. (A) Expression of the Pdk4 and Cd36 genes in n = 3 control (Notch3+/+) and n = 3 Notch3-/- mice. (B) KEGG pathway analysis from bulk RNA-sequencing from hearts from n = 4 control and n = 3 Notch3-/- mice (10–14 months old). (C) Left panel: Bodipy 493/503 staining of lipids in the livers of control and Notch3-/- mice (6 months old). Size bar = 50μm. Right panel: quantification of the Bodipy results from B. N = 3 mice per genotype were used. (D) Left panel: Oil Red O staining of lipids in livers from control and Notch3-/- mice (14 months old). Size bar = 200μm. Right panel: quantification of C. N = 4 mice per genotype were used. *p < 0.05, ***p < 0.001.