Figure 5
From: Left ventricular hypertrophy and metabolic resetting in the Notch3-deficient adult mouse heart

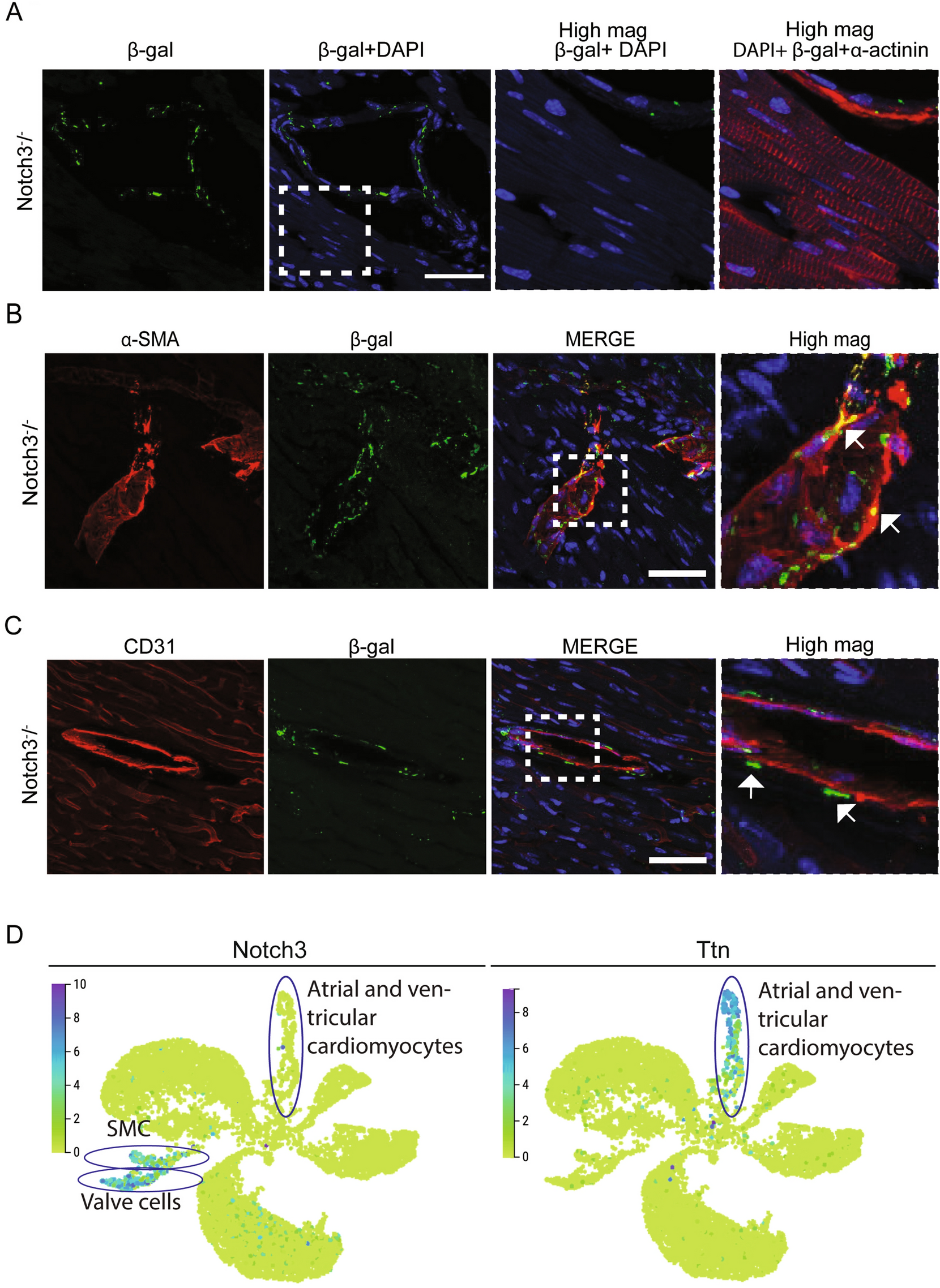
Notch3 expression in VSMC but not in cardiomyocytes. (A) Analysis of potential co-expression of beta-galactosidase (β-gal; as a proxy for Notch3) and α-actinin, a marker for cardiomyocytes, in sections from Notch3-/- hearts (12–14 months old mice). The white boxed area is enlarged in the high magnification views to the right. Size bar = 50μm. (B) Analysis of co-expression of beta-galactosidase and αSMA as a marker for VSMC in Notch3-/- heart sections. The arrows denote co-expression of beta-galactosidase and aSMA (appearing as yellow cells by the merged green and red signals). Size bar = 20μm. (C) Analysis of co-expression of beta-galactosidase and CD31 as a marker for endothelial cells in Notch3-/- heart sections. The arrows denote beta-galactosidase-positive cells (green) adjacent to endothelial cells (red) in a blood vessel. Size bar = 50 μm. (D) Analysis of single cell transcriptomic data from adult mouse heart from the Tabula Muris Senis database (https://tabula-muris-senis.ds.czbiohub.org/). Expression of the Notch3 (left) and Titin (Ttn) genes in UMAP projections of adult mouse heart cells is shown (high expression in purple/blue; low expression in green). The distributions of smooth muscle cells (SMC), valve cells and arterial and ventricular cardiomyocytes are encircled in the figure.