Figure 7
From: Left ventricular hypertrophy and metabolic resetting in the Notch3-deficient adult mouse heart

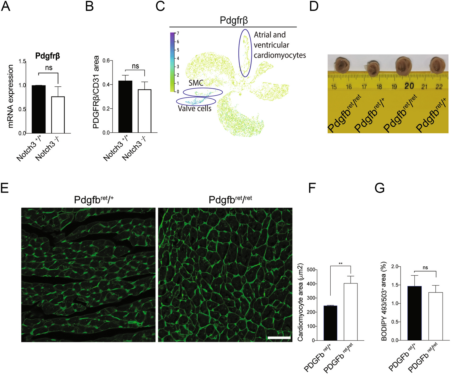
Reduced PDGF signalling causes left ventricular hypertrophy. (A) Expression of the Notch downstream gene Pdgfrb. N = 3 mice per genotype were analysed. (B) Immunohistochemistry analysis of PDGFRb staining over CD31 area. N = 3 mice per genotype were analysed. (C) Analysis of single cell transcriptomic data from adult mouse heart from the Tabula Muris Senis database (https://tabula-muris-senis.ds.czbiohub.org/). Expression of the Pdgfrb gene in heart tissue of adult wildtype mice. (D) The size of the hearts in control (Pdgfbret/+) and Pdgfbret/ret mice. (E) WGA staining of heart cross-sections from control and Pdgfbret/ret mice. (F) Quantification of cardiomyocyte size (from E). N = 3 mice per genotype were analysed. (G) Quantification of the Bodipy 493/503 results from Pdgfbret/ret mice. N = 3 mice per genotype were analysed. Size bar = 50 μm. The mice used for these experiments were 8 months old. **p < 0.01, ns = non-significant.