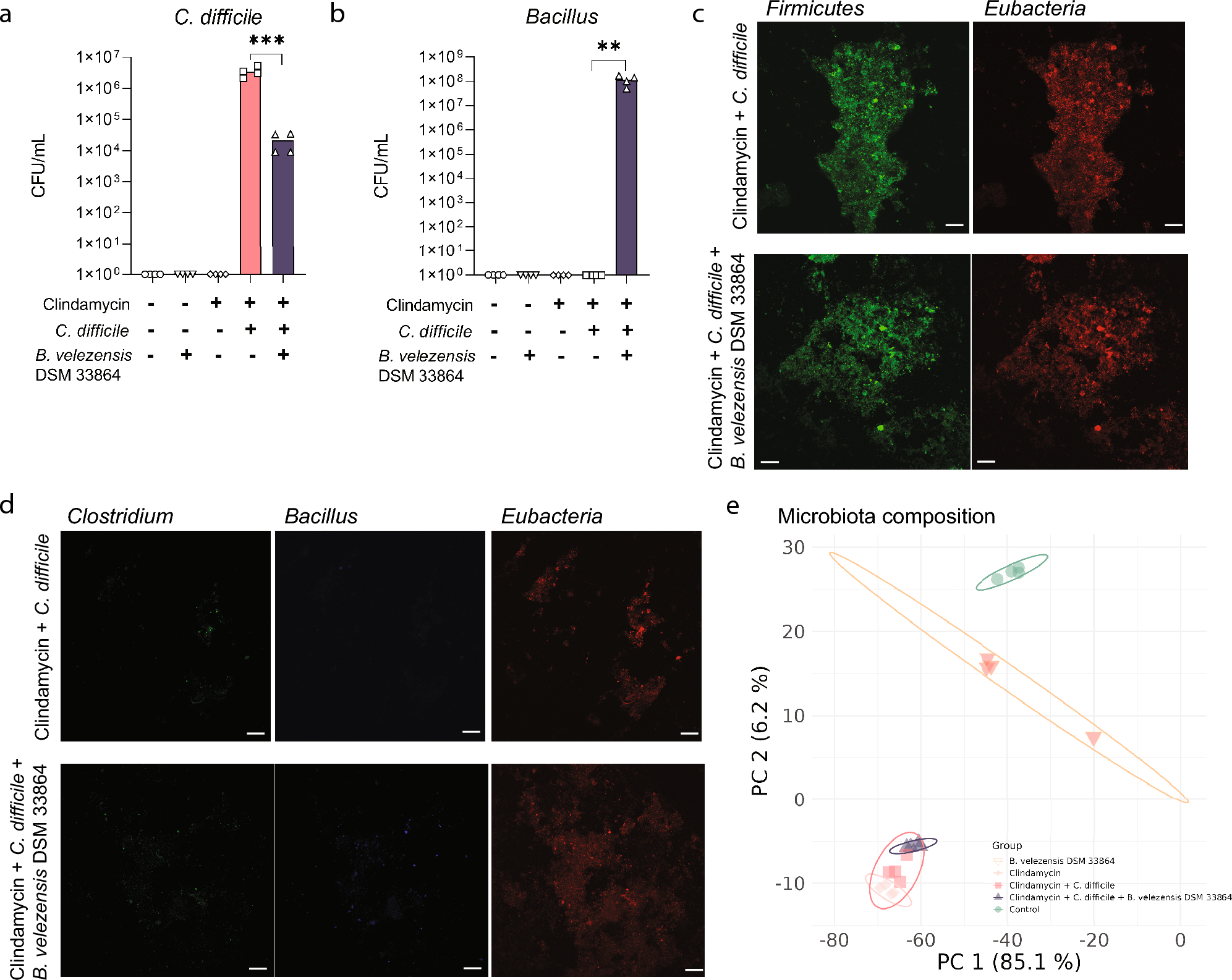
Figure 1

In vitro reduction of C. difficile by B. velezensis DSM 33864 (a) C. difficile counts (CFU/mL) from human fecal incubation for 6 h with/without clindamycin, C. difficile, or B. velezensis DSM 33864 as indicated. (b) Bacillus counts (CFU/mL) from human fecal incubation for 6 h with/without clindamycin, C. difficile, or B. velezensis DSM 33864 as indicated. (c) Fluorescence in situ hybridization (FISH) of Firmicutes (Green) and Eubacteria (Red) in human fecal incubation for 6 h with clindamycin, C. difficile with/without B. velezensis DSM 33864. (d) FISH of Clostridia genus (green), Bacillus genus (Blue), and Eubacteria (red) in human fecal incubation for 6 h with clindamycin, C. difficile with/without B. velezensis DSM 33864. e) Principal component analysis (PCA) of 16S rRNA gene amplicon sequences of human fecal incubation for 6 h with/without clindamycin, C. difficile, or B. velezensis DSM 33864. (a, b) Asterisks indicate p-values < 0.05 comparing the indicated groups by one-way ANOVA with multiple comparisons by Tukey’s post hoc.