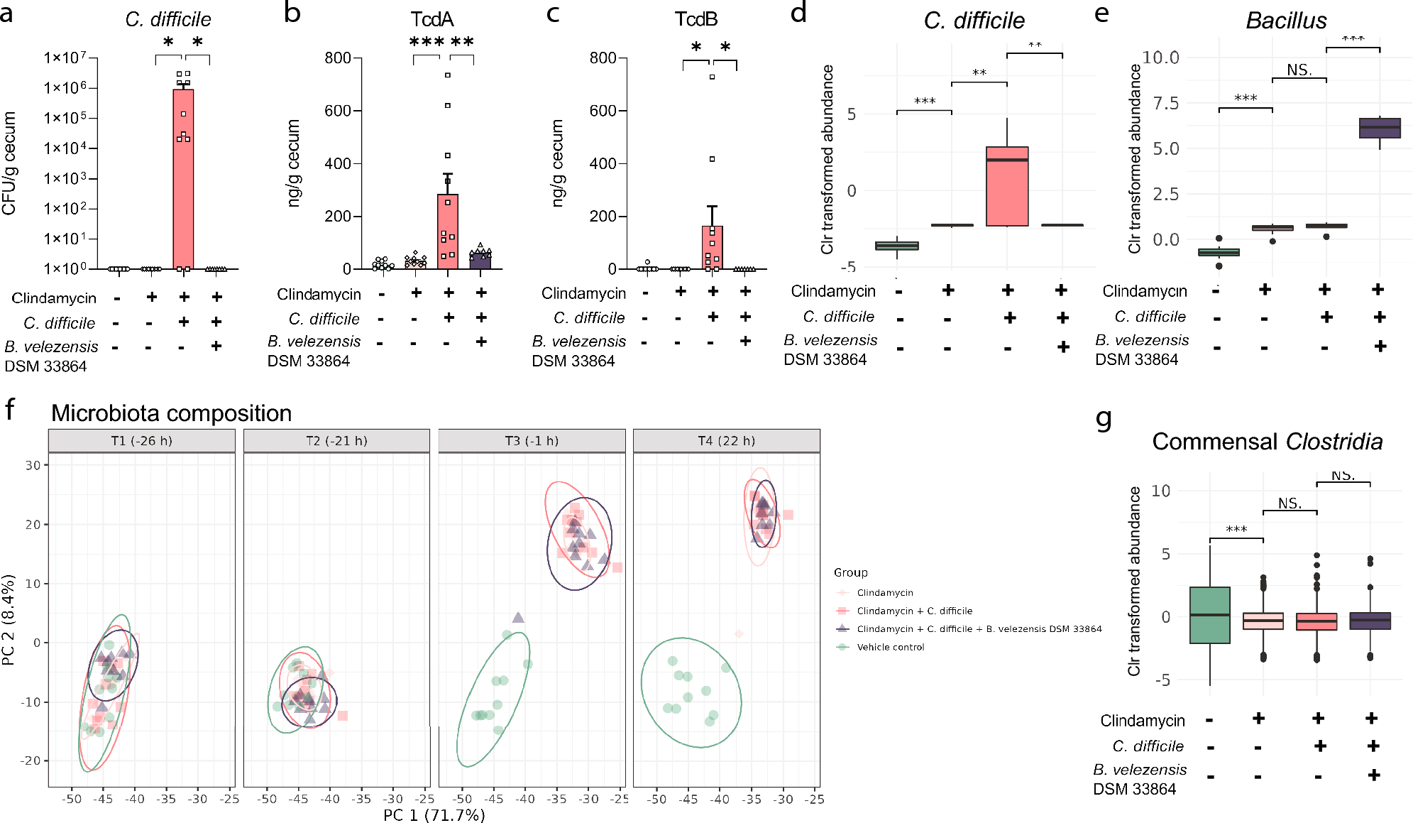
Figure 2

B. velezensis DSM 33864 reduced C. difficile in a murine colonization model. (a) C. difficile counts (CFU/mL) from mouse cecum content with/without clindamycin, C. difficile, or B. velezensis DSM 33864 24 h after oral administration of C. difficile to the indicated groups. (b) C. difficile toxin (Tcd) A levels in mouse cecum content with/without clindamycin, C. difficile, or B. velezensis DSM 33864 24 h after oral administration of C. difficile. (c) TcdB levels in mouse cecum content with/without clindamycin, C. difficile, or B. velezensis DSM 33864 24 h after oral administration of C. difficile. (d) Center log-ratio (Clr) transformed abundance of C. difficile ASV per group assessed by 16S rRNA gene amplicon sequencing of mouse fecal samples 24 h after oral administration of C. difficile. (e) Clr transformed abundance of ASVs mapping to Bacillus genus per group assessed by 16S rRNA gene amplicon sequencing of mouse fecal samples at the same timepoint as in d. (f) PCA of 16S rRNA gene amplicon sequences of mouse fecal samples 24 h after oral administration of C. difficile. (g) Clr transformed aggregated commensal Clostridia abundance in the mouse fecal samples 24 h after oral administration of C. difficile in the indicated groups. (a–c) Asterisks indicate p-values < 0.05 comparing the indicated groups by one-way ANOVA with multiple comparisons by Tukey’s post hoc. (d, e, g) Asterisks indicate p-values < 0.05 and ns indicate p-values > 0.05 comparing the indicated groups by t-test.