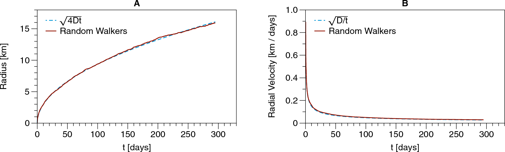
Figure 7
From: The diffusion metrics of African swine fever in wild boar

(A) Radius of the area where all random walkers are likely to be contained after time t. (B) Radial velocity of the area growth. Red lines are mean values over the random walker ensemble, blue dashed lines are analytical, using the diffusion constant.