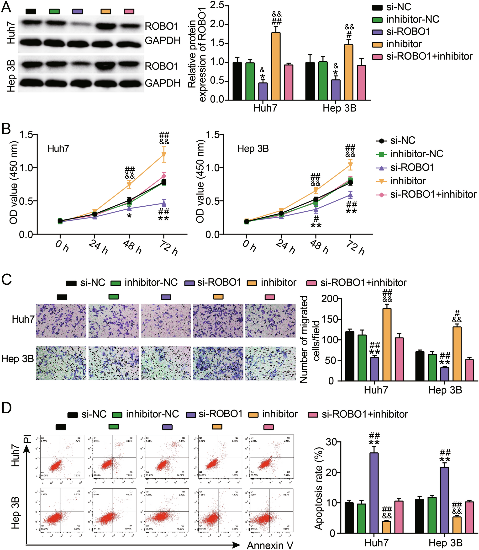
Figure 6

MiR-526b-5p inhibited proliferation and migration while promoted apoptosis of HCC via targeting ROBO1. (A) Western blot analysis of ROBO1 expressions in Huh-7 and Hep3B cells after si-DLGAP5/siRNA (si-NC) and/or miR-526b-5p inhibitor/inhibitor control (inhibitor-NC) transfection. (B) CCK-8 experiment was performed to evaluate the proliferative ability of Huh-7 and Hep3B cells that had been transfected with or without si-ROBO1 and/or miR-526b-5p inhibitor. (C) Transwell experiments were conducted to assess the migratory abilities of Hep3B and Huh-7 cells that did or did not have si-ROBO1 and/or miR-526b-5p inhibitor transfection. (D) Apoptosis of Hep3B and Huh-7 cells that had or had not been transfected with si-ROBO1 and/or miR-526b-5p inhibitor were assessed through Annexin V-FITC/PI-labeled flow cytometry. *P < 0.05 and **P < 0.001 versus the si-NC group; #P < 0.05 and ##P < 0.001 versus the inhibitor-NC group; &&P < 0.001 versus the si-ROBO1 + inhibitor group.