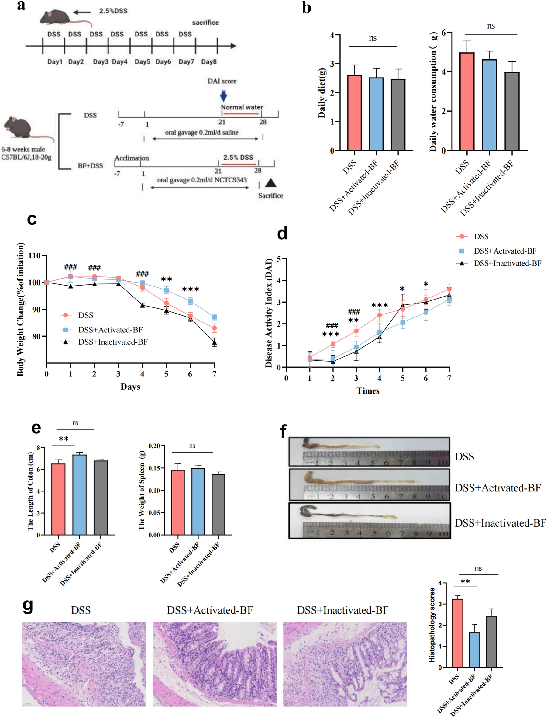
Figure 7

B. fragilis alleviated DSS-induced colon injury. (a) Scheme of the animal experimental design. Mice were assigned to three groups randomly (DSS, n = 5; DSS + Activated-BF, n = 5, DSS + Inactivated-BF). Mice were continuously administered B. fragilis or PBS for 21 days. Colitis was induced by drinking 2.5% DSS from days 0 to 7. On day 8, mice were sacrificed. (b) Daily water intake diet for mice. (c) The percentage of mouse weight change from days 0 to7day. (d) The disease activity index (DAI) scores calculated with time. (e,f) The colon length and weight of the spleen after DSS and B. fragilis administration (left), and representative colons of groups (right). (g) H&E and score data. Data are shown as the mean ± SEM. ***p < 0.001, **p < 0.01, *p < 0.05.