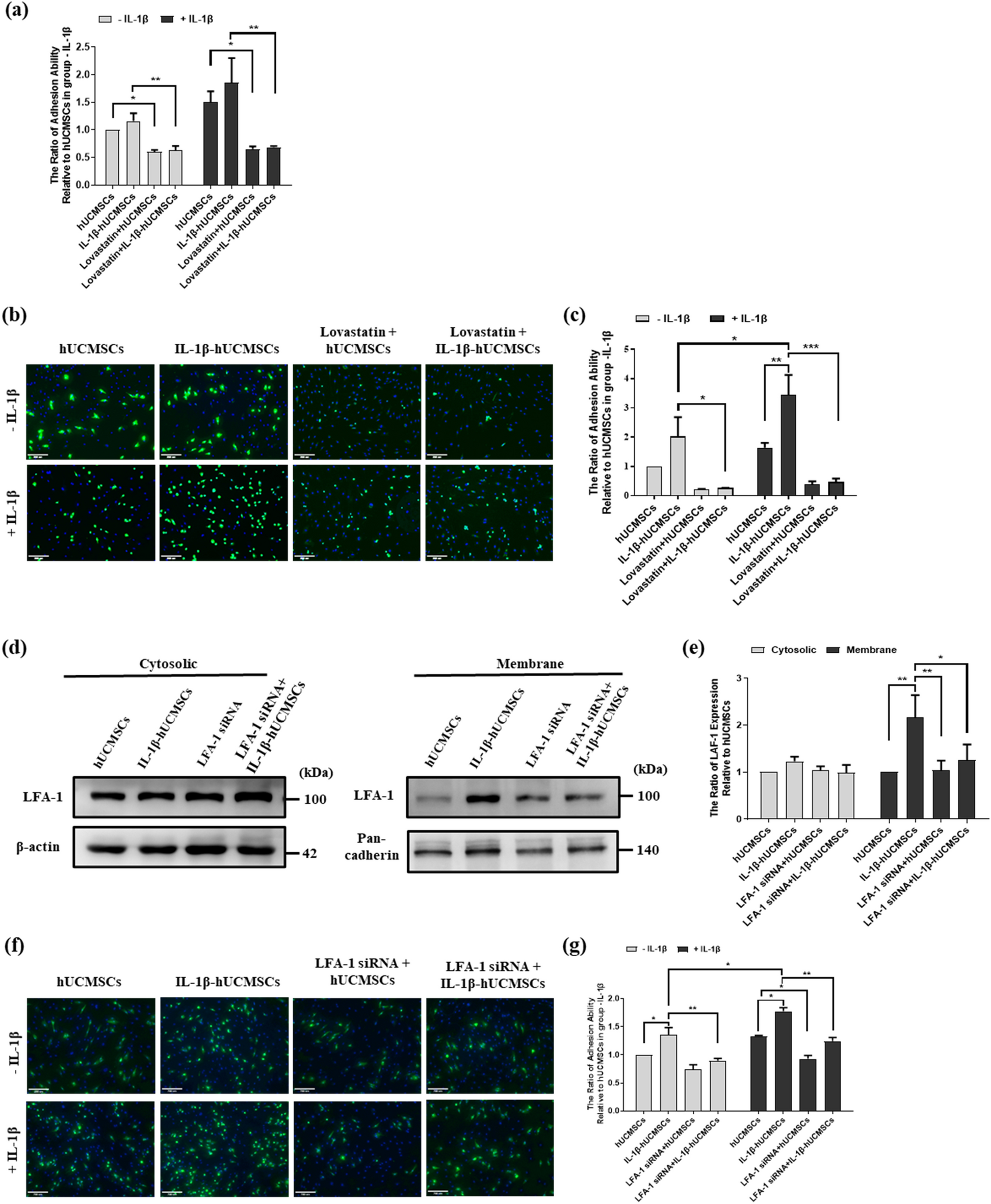
Figure 2

Effects of IL-1β in cell adhesion ability of hUCMSCs to HFLS-RA cells. (a) The adhesion assay of hUCMSCs to HFLS-RA cells with or without IL-1β stimulation (labeled with: +IL-1β and −IL-1β). HFLS-RA seeded in 96 wells, then Calcein AM labeled hUCMSCs were added in wells with/without Lovastatin for 1 h. The adhesion of hUCMSCs to HFLS-RA were detected by multimode microplate readers. (b) Using fluorescence study of cell adhesion assay for hUCMSCs and HFLS-RA cells with/without 100 ng/mL IL-1β stimulation, and with/without adding Lovastatin for 24 h then co-cultured for an hour. hUCMSCs were labeled with Calcein AM, and nucleus stained with Hoechst 33258. (d) hUCMSCs were with/without IL-1β stimulation and with/without LFA-1 siRNA transfection. The cytosolic and membrane protein were fractionated by Mem-PER™ Plus membrane protein extraction kit, then the expression of LFA-1 protein was detected by Western blot. β-actin was used as a cytosolic marker whereas pan-cadherin was used as a cell membrane marker. (e) Quantitative results of the Western blot ICAM-1 expression of (d). (f) hUCMSCs and HFLS-RA cells with/without 100 ng/mL IL-1β stimulation and with/without adding Lovastatin for 24 h, then co-cultured for an hour. hUCMSCs were labeled with Calcein AM, and nucleus stained with Hoechst 33258. (c,g) Quantitation of the cell number of five random fields (b,f) normalized with hUCMSCs without IL-1β stimulation, the results were analyzed by ImageJ. Scale bar: 100 μm. Full-length Western blots are in Supplementary Fig. S6. The data represent mean ± SD (n = 3) (*P < 0.05, **P < 0.01, ***P < 0.001).