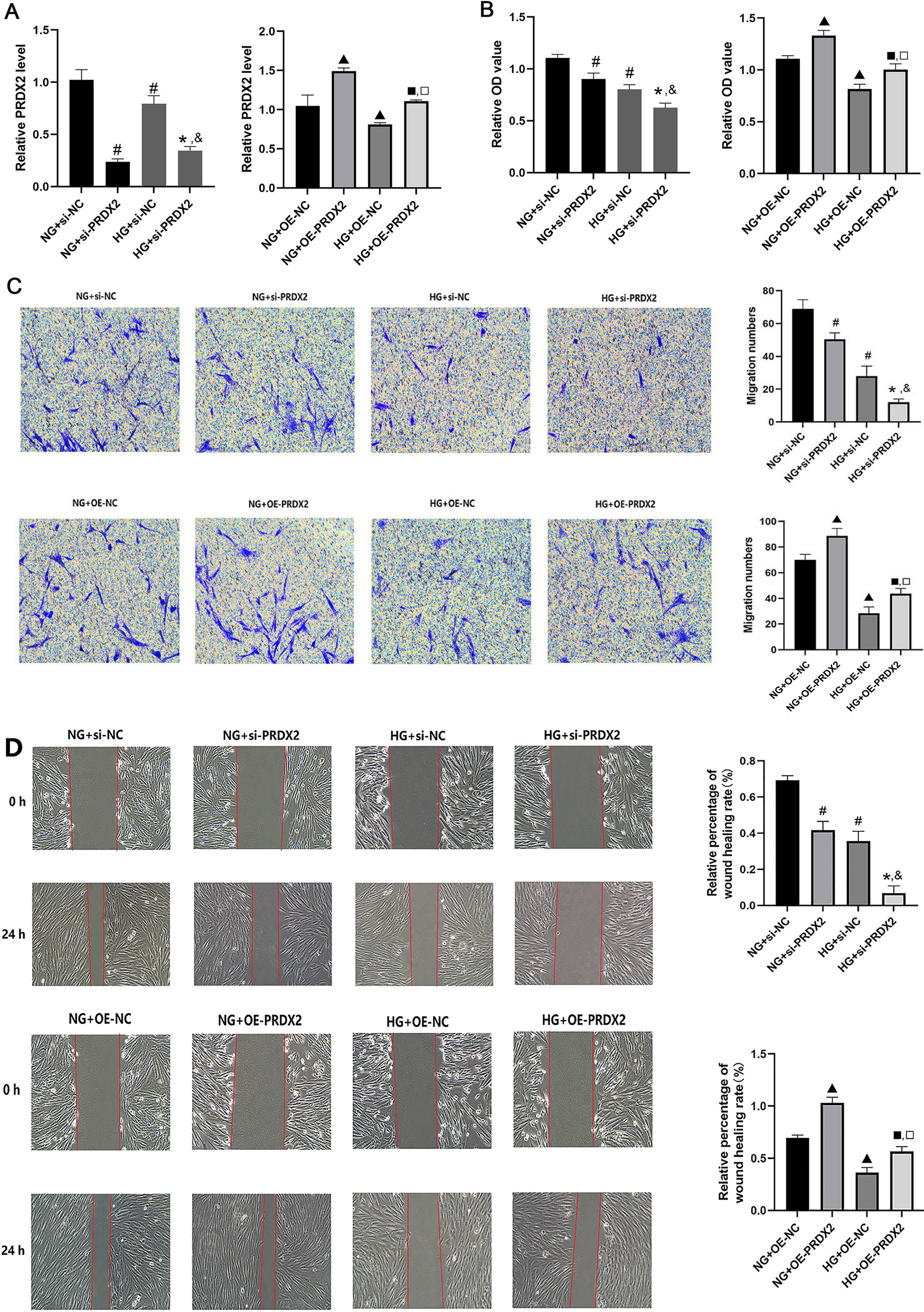
Figure 3


Effect of PRDX2 on proliferation, migration, and apoptosis of NHDF cells. (A) The mRNA expression levels of PRDX2 by qRT-PCR in NHDF cell under different conditions. (B) Cell proliferation was monitored by CCK8 assay. (C and D) Cell migratory capability was measured by Transwell assay and wound healing assay. (E) Cell apoptosis was measured by flow cytometry (Annexin V-PI); versus NG+Si-NC, #P < 0.05; versus HG+Si-NC, *P < 0.05; versus NG+si-PRDX2, &P < 0.05; versus NG+OE-NC, ▲P < 0.05; versus HG+OE-NC, ■P < 0.05; versus NG+OE-PRDX2, □P < 0.05.