Figure 6
From: Repeated episodes of postictal hypoxia are a mechanism for interictal cognitive impairments

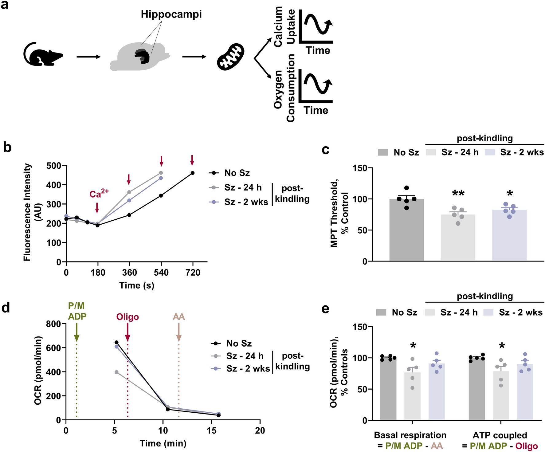
Mitochondrial function is impaired in between seizures and episodes of PIH. Acutely isolated mitochondria from both rat hippocampi were used to assess mitochondrial function. (a) Schematic representation of experimental design for the assessment of mitochondrial function. (b) Representative traces (n = 1 each group) depicting the capacity of mitochondria to sequester calcium. Red arrows represent calcium administration. (c) Quantification of mitochondrial permeability transition (MPT) threshold for the different experimental groups (n = 5) normalized to control rats. The Shapiro–Wilk test indicated data are normally distributed. Data are shown as mean ± SEM, followed by one-way ANOVA and Tukey’s post hoc test (*p < 0.05; **p < 0.01). (d) Representative traces (n = 1 each group) depicting oxygen consumption rates (OCRs; pmol/min) in the presence of chemical modulators of mitochondrial respiration. (e) Quantification of basal respiration and ATP linked respiration for the different experimental groups (n = 5) normalized to control rats. The Shapiro–Wilk test indicated data are normally distributed. Data are shown as mean ± SEM, followed by one-way ANOVA and Tukey’s post hoc test (*p < 0.05). No Sz no seizure, Sz seizure, h hours, wks weeks, P/M pyruvate/malate, ADP adenosine diphosphate, Oligo oligomycin, AA antimycin.