Figure 1
From: Oxidative stress induces mitochondrial iron overload and ferroptotic cell death

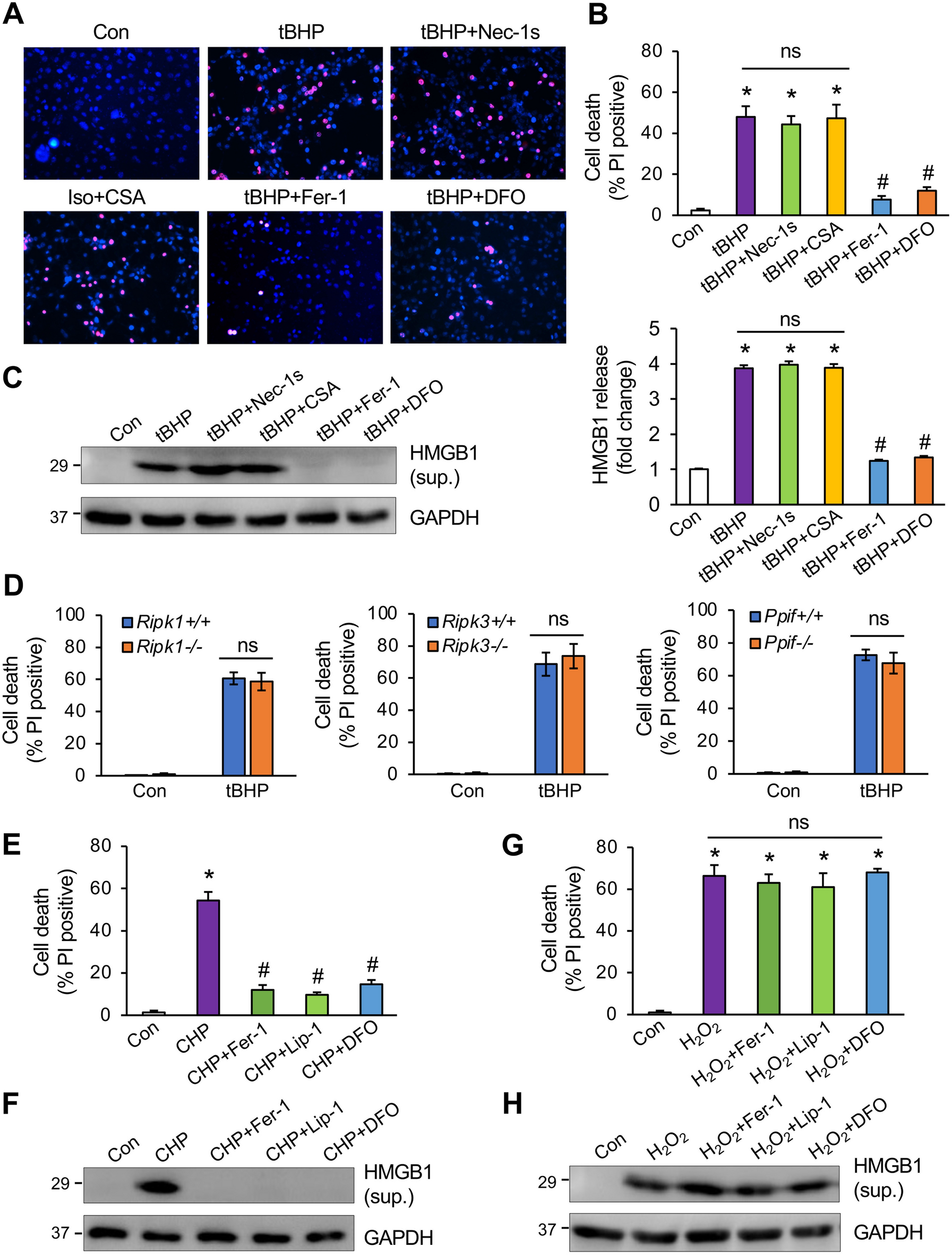
Organic oxidants induce ferroptotic cell death in cardiomyocytes. (A) Cell death assessed by propidium iodide (red) and Hoechst 33,342 (blue) staining of cardiomyocytes treated with vehicle control or 100 μM tBHP, with or without 1 μM necrostatin-1s (Nec-1s), 1 μM Cyclosporin A (CsA), 10 μM ferrostatin-1 (Fer-1), or 10 μM deferoxamine (DFO) for 12 h. (B) Quantification of cell death from cells treated as in A. *P < 0.001 vs Control; #P < 0.05 vs tBHP. n = 3 independent experiments. (C) Western blotting for HMGB1 in the culture supernatant (sup.) and GAPDH in whole cell extracts from cells treated as in A. HMGB1 levels were quantified as fold changes over control. *P < 0.001 vs Control; #P < 0.05 vs tBHP. n = 3. (D) Quantification of cell death from the indicated MEF cell lines treated with tBHP or vehicle control for 12 h. ns, non-significant. n = 3. (E) Cell death from cardiomyocytes treated with vehicle control or 100 μM CHP, with or without 10 μM Fer-1, 1 μM liproxstatin-1 (Lip-1), or 10 μM DFO for 12 h. *P < 0.001 vs Control; #P < 0.05 vs CHP. n = 3. (F) Western blotting for HMGB1 in the culture supernatant (sup.) and GAPDH in whole cell extracts from cells treated as in E. (G) Cell death from cardiomyocytes treated with vehicle control or 200 μM H2O2, with or without Fer-1, Lip-1, or DFO for 12 h. *P < 0.001 vs Control. ns, non-significant. n = 3. (H) Western blotting for HMGB1 in the culture supernatant (sup.) and GAPDH in whole cell extracts from cells treated as in G.