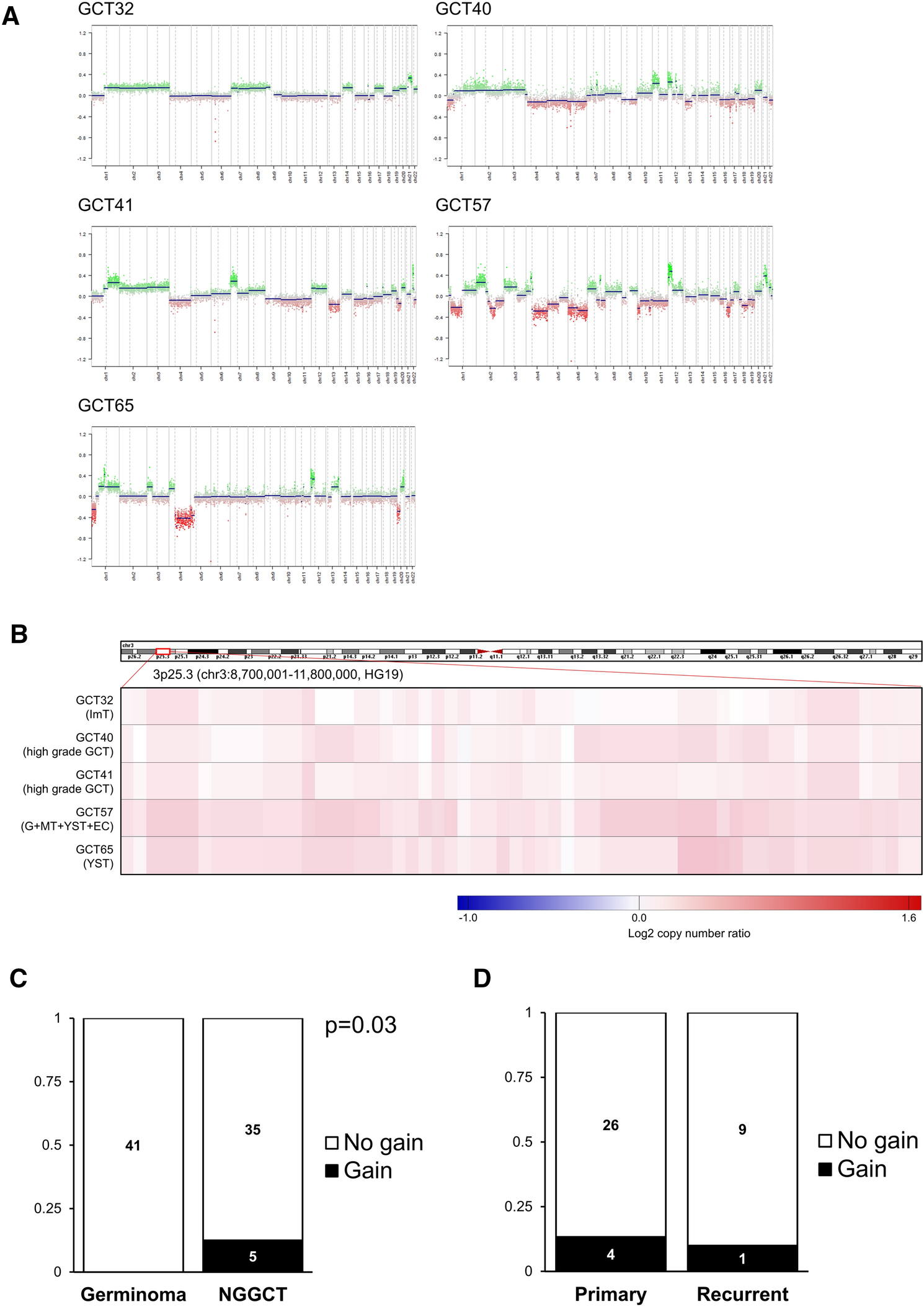
Figure 1

(A) Copy number plots for 5 cases with 3p25.3 gain. The 4 cases other than GCT65 showed 3p chromosomal arm gains. (B) Heatmap of copy number status within the region of 3p25.3 for the 5 cases acknowledged as harboring a gain. (C) Distribution of 3p25.3 gain by histopathological classification. A significantly higher prevalence of 3p25.3 gain was observed in NGGCT cases compared with germinoma cases (p = 0.03). (D) Distribution of 3p25.3 gain according to primary or recurrent status of the tissues. No difference was observed between groups.