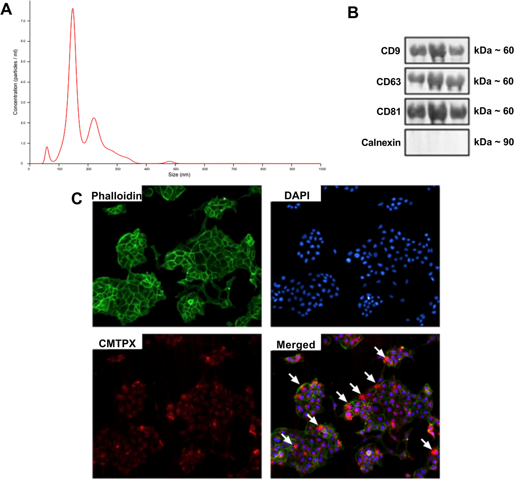
Figure 1

EV-iPSCs characterization and internalization by MMCs. Histogram representing the profile of nanoparticle size by Nanoparticle Tracking Analysis (A). Western blot analysis for extracellular vesicle markers (B). Cytoskeleton is stained with phalloidin (green) (C). The nucleus is stained with DAPI (blue) (C). EV-iPSCs are stained with CMTPX (red) (C). Colocalization of all markers (C). The arrows show the incorporation of EV-iPSCs by MMCs. 20× magnification. Images are representative.