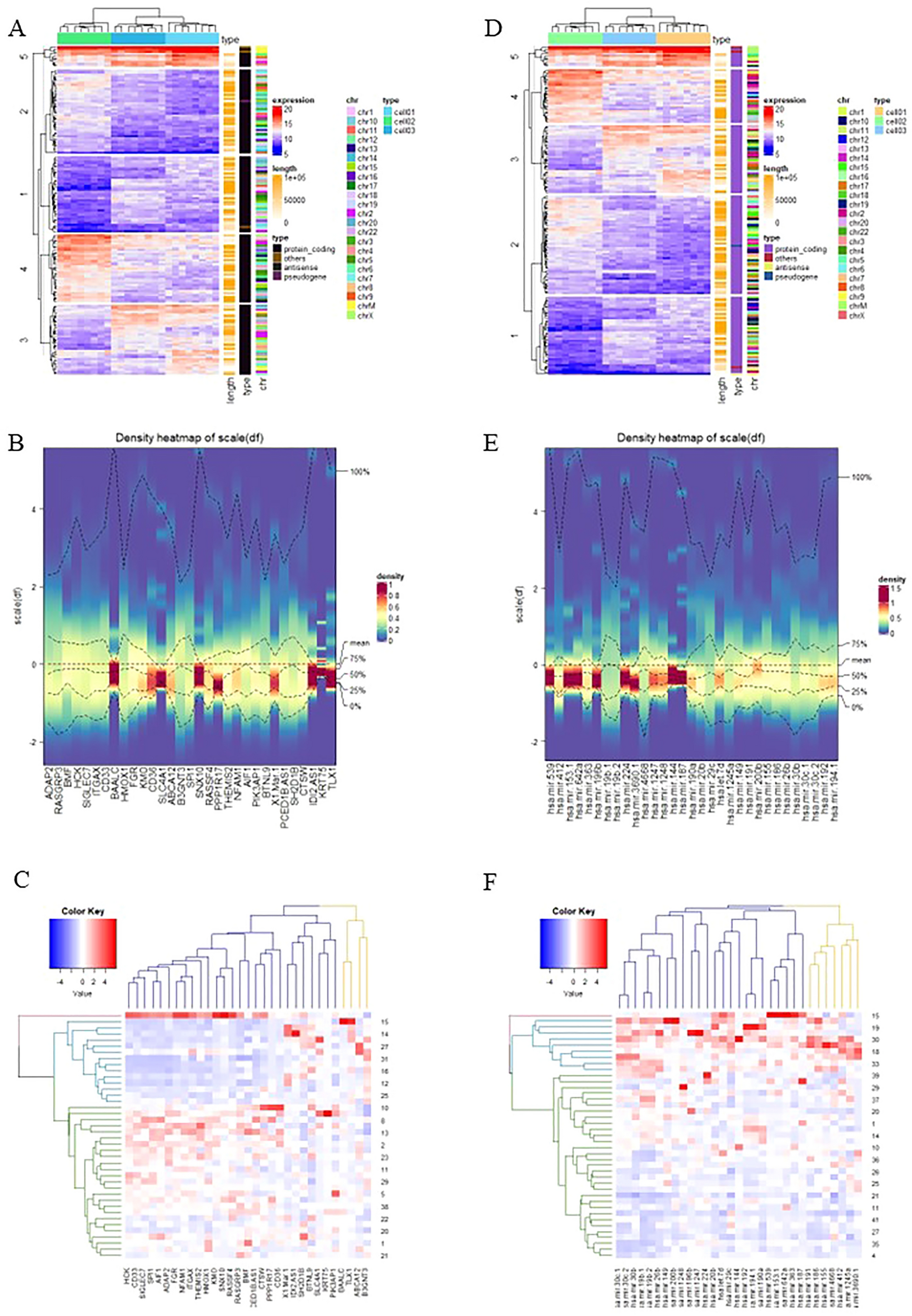
Figure 2
From: Down regulation of Cathepsin W is associated with poor prognosis in pancreatic cancer

(A–C) The heatmaps of dysregulated genes, (D–F) The heatmaps of dysregulated miRNAs (created by “cluster, dendextend, circlize, RcolorBrewer, ComplexHeatmap, d3heatmap, gplots, pheatmap, and gplots” packages in R software version 4.3.1.).