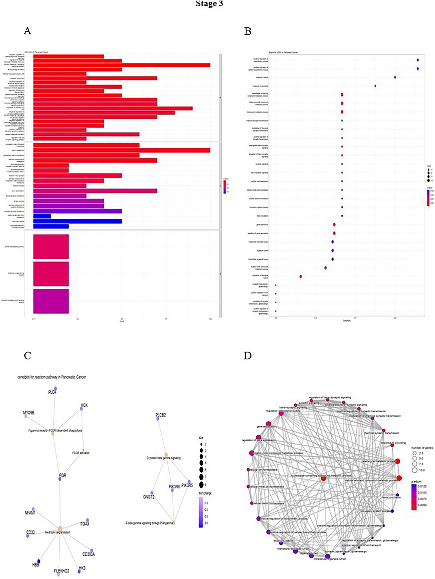
Figure 5
From: Down regulation of Cathepsin W is associated with poor prognosis in pancreatic cancer

(A) DO functional annotation in stage 3 of PDAC. (B) GSEA functional annotation in stage 3 of PDAC. (C) GO functional annotation in stage 3 of PDAC. (D) Reactome functional pathways in stage 3 of PDAC. The P-value is less than 0.05 and is shown by the color.