Figure 10

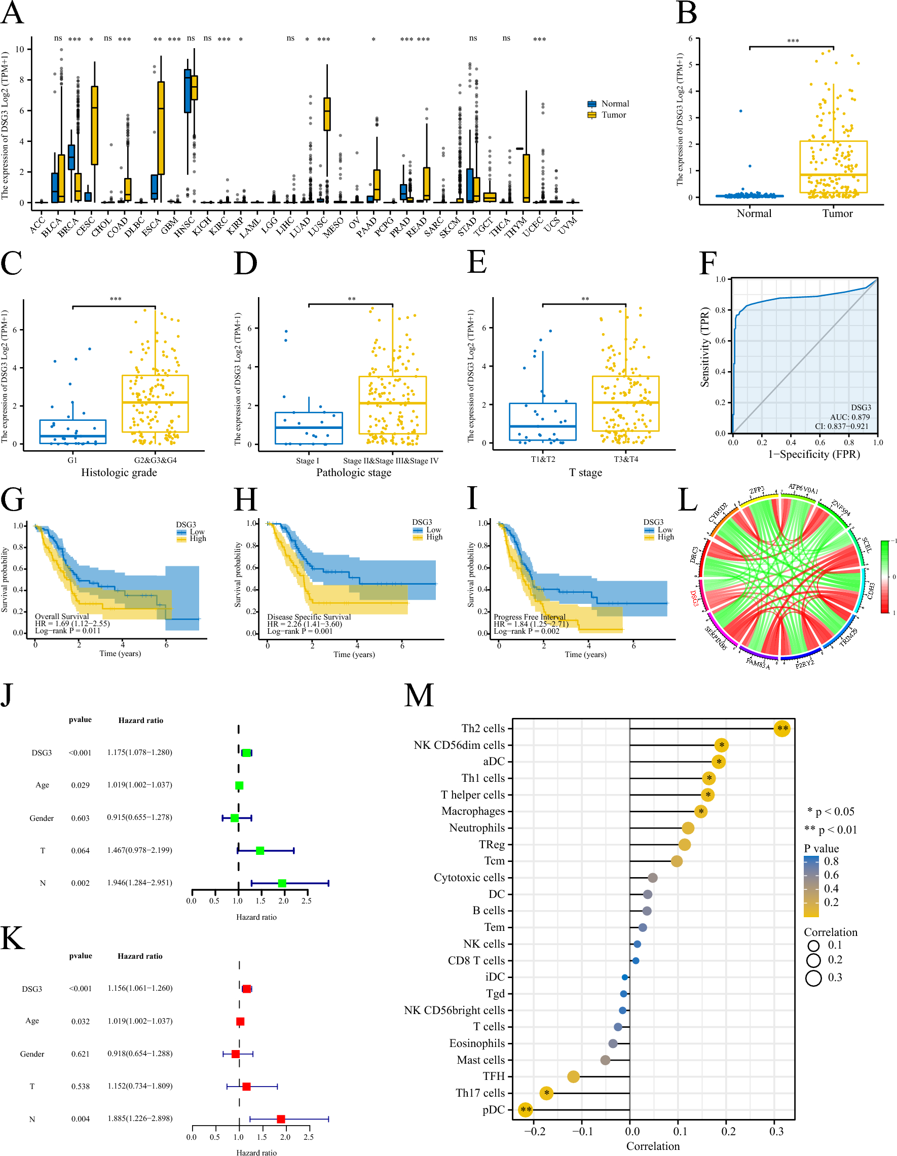
Analysis of the role of DSG3 in PC. (A) Expression of DSG3 in Pan-cancer. (B) Expression of DSG3 in PC and normal tissues. (C–E) Higher DSG3 expression level was correlated with higher histological grade, pathological stage, and T-stage of PC patients. (F) ROC curve of DSGs diagnosing PC patients. (G–I) High expression of DSG3 was associated with worse OS, DSS, and PFI in PC patients. OS: overall survival, DSS: disease-specific survival, and PFI: progression-free interval. (L) The chord plot shows the genes associated with DSGs. (J, K) Univariate and multivariate Cox regression analyses of DSG3 in PC. (M) ssGSEA analysis of the relationship between DSG3 with the level of immune cell infiltration in PC. ***: < 0.001; **: < 0.01; *: < 0.05; ns: > 0.05.