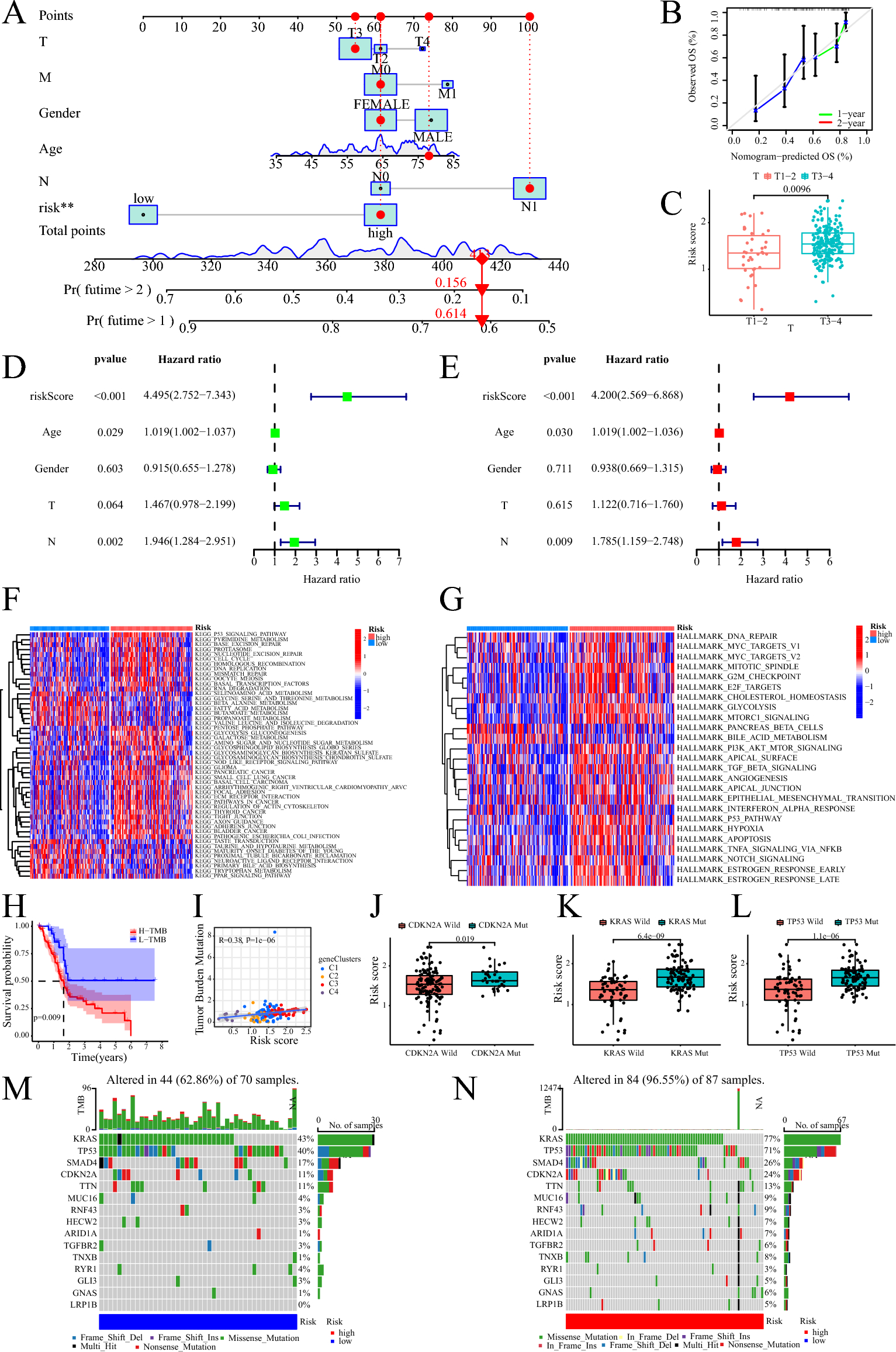
Figure 7

The clinical application value of risk score and gene mutation. (A) The nomogram of the risk score and clinical parameters (age, gender, and TNM stage) in TCGA cohort. (B) The calibration curves reflect the degree of accuracy of the nomogram. (C) Correlation between risk score and T-stage. (D) Prognostic value of univariate Cox analysis of risk score. (E) Prognostic value of multivariate Cox analysis of risk score. (F) GSVA demonstrating risk score of KEGG signaling pathway enrichment. G GSVA demonstrating risk score of Hallmark signaling pathway enrichment. (H) Kaplan–Meier survival curve analysis of high TMB and low TMB. (I) The relationship between TMB with risk score and geneClusters. (J–L) The relationship between risk score and mutations in PC driver genes (CDKN2A, KRAS, and TP53). (M) Waterfall map of gene mutations in patients of low risk group. (N) Waterfall map of gene mutations in patients of high risk group.