Figure 3
From: Evaluation of the NRF1-proteasome axis as a therapeutic target in breast cancer

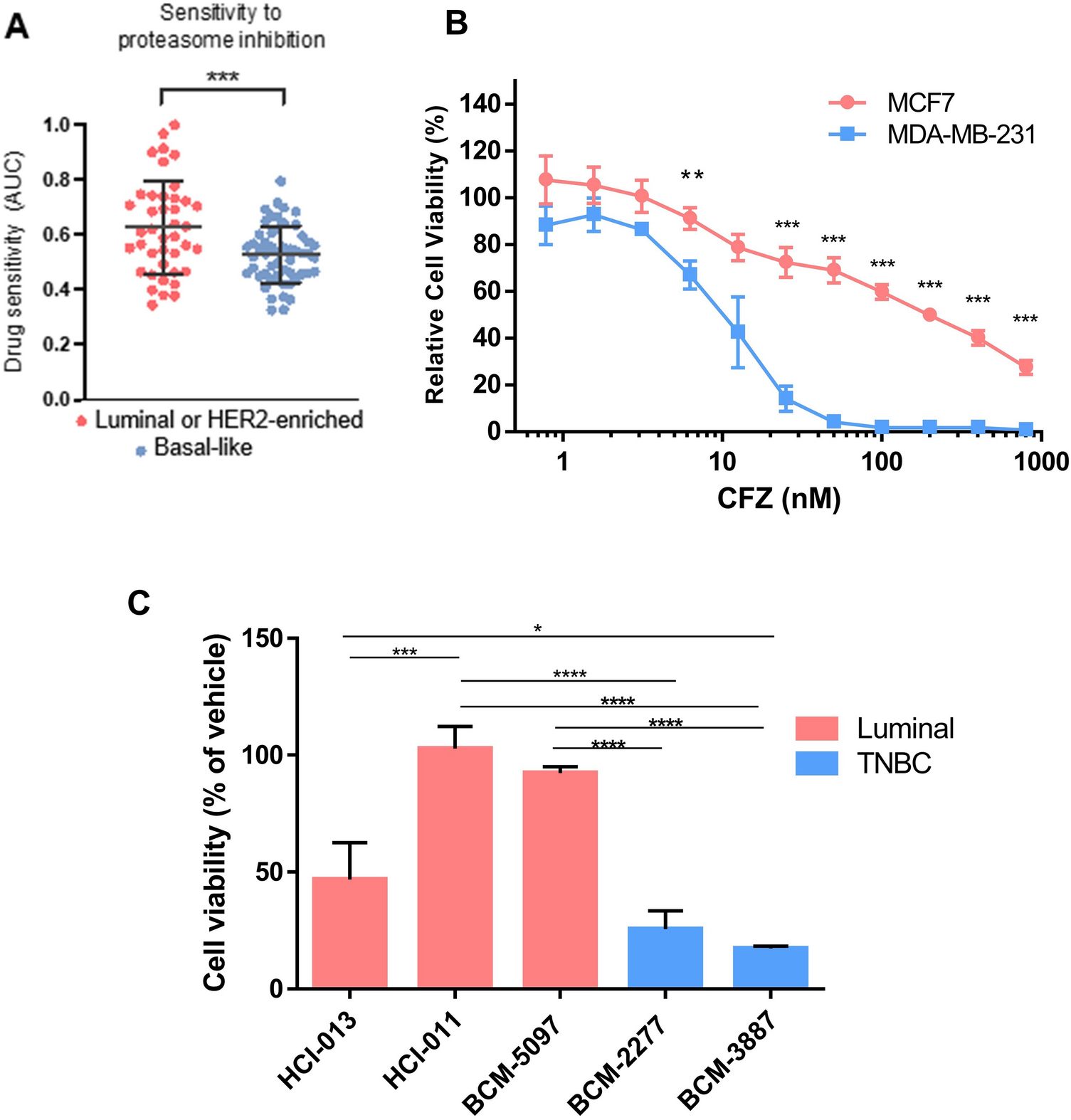
Triple negative breast cancer PDX and cell line models are more sensitive to proteasome inhibitor treatment compared to luminal breast cancer in vitro. (A) Sensitivity scores (AUC) to the proteasome inhibitors bortezomib, carfilzomib, ixazomib, delanzomib, and oprozomib in luminal (ER+) and HER2-enriched cell lines (n = 41) compared to basal-like TNBC cell lines (n = 53). Unpaired student’s t test; p value = 0.0008. Data generated using DepMap. (B) Luminal breast cancer-derived MCF7 control (EGFP sgRNA expressing) and triple negative breast cancer-derived MDA-MB-231 control cells (EGFP sgRNA expressing) were treated with increasing doses of CFZ (0.7825–800 nM) for 48 h and analyzed by a luminescent cell viability assay (CellTiter-Glo). Relative cell viability was determined via comparison to viability of vehicle/DMSO-treated cells (set at 100% viability). Statistical significance was determined using the Holm-Sidak method, with alpha = 5.000%. Error bars indicate standard deviation (n = 3); (**denotes p ≤ 0.005; ***denotes p < 0.0005). (C) PDX tumor cell suspension culture viability (CellTiter-Glo) after 72 h of treatment with 10 nM carfilzomib. Percent viability was normalized to vehicle-treated controls. Statistical significance was determined using One-way ANOVA (p < 0.0001) and Tukey’s multiple comparisons test. Error bars represent standard deviation between independent experiments (n = 3); *denotes p < 0.05, ***denotes p < 0.0001, and ****denotes p < 0.00001.