Figure 4
From: Evaluation of the NRF1-proteasome axis as a therapeutic target in breast cancer

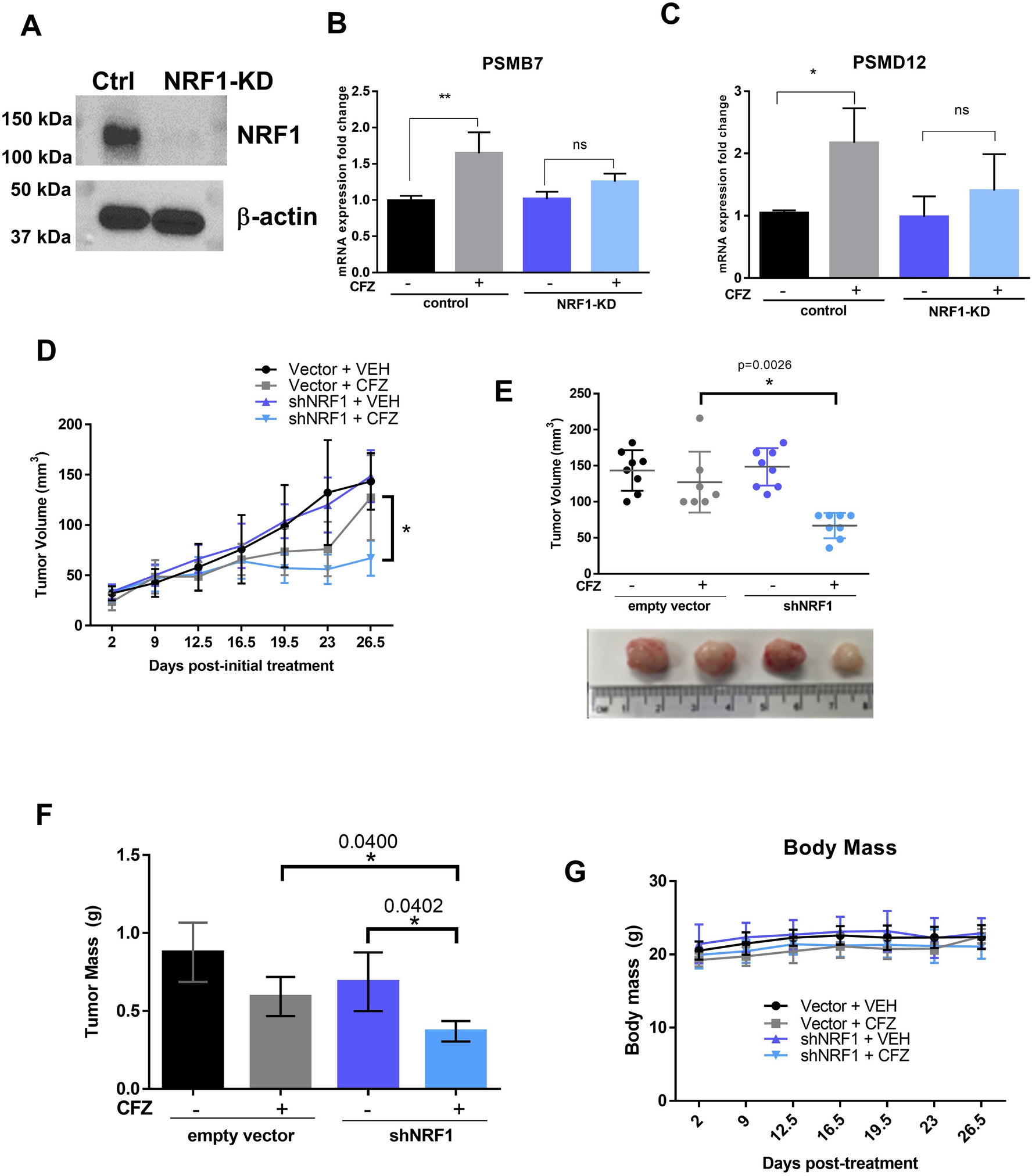
NRF1-knockdown in a TNBC xenograft mouse model sensitizes tumors to proteasome inhibition. (A) MDA-MB-231 control and shNRF1 cells were treated with carfilzomib (200 nM) for 4 h, where NRF1 level was analyzed by Western blot to confirm shNRF1 knockdown. β-actin was used as a loading control. The original blots are displayed in supplementary materials. (B,C) qRT-PCR results for PSM genes (PSMB7 and PSMD12, n = 3) in luminal breast cancer subtype MDA-MB-231 cells treated with DMSO or CFZ for 16 h. Statistical significance was determined using One way ANOVA with Tukey’s multiple comparisons test (significant p value < 0.05; **denotes p-value < 0.01 and *denotes p = < 0.05, “ns” denotes not significant. (D,E) MDA-MB-231 empty vector control or shNRF1 cells were seeded to NOD-SCID mice and allowed to form palpable tumors, followed by treatment with vehicle or CFZ (5 mg/kg) for 4 weeks (n = 8 per group). (D) Tumor volume was measured with manual calipers at the time points indicated and plotted over time, and (E) plotted as final volume, with images of representative tumors. The modified ellipsoid formula was used to determine tumor volume (mm3). Unpaired student’s t test; p value = 0.0026. (F) Tumors were dissected after the final volume measurement and weighed to determine tumor mass (g). Unpaired student’s t test; p value = 0.0400 and p = 0.0402 between indicated groups. (G) Mice were weighed at the time points indicated. Error bars denote standard deviation between measurements for each mouse in the indicated cell line and treatment cohorts.