Figure 4
From: Disulfidptosis-associated lncRNAs predict breast cancer subtypes

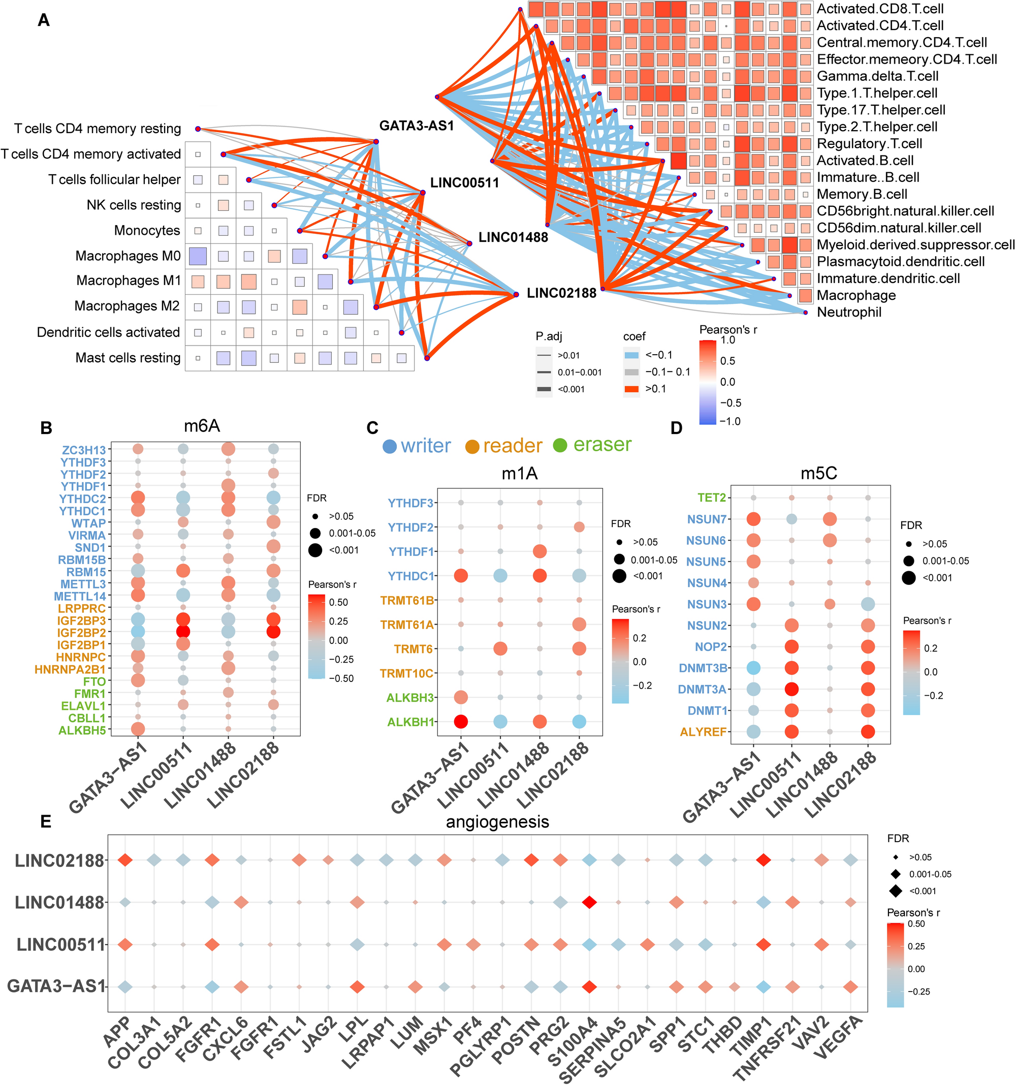
Key lncRNAs in breast cancer subtypes associated with immune infiltration, RNA methylation modification, and angiogenesis. (A) On the right, ssGSEA is used to assess the enrichment scores of immune pathways in breast cancer patients. Correlations exist between immune pathways and between key lncRNAs and immune pathways. On the left, CIBERSORT is used to assess the proportion of immune cells in breast cancer patients. Correlations exist between immune cells and between key lncRNAs and immune cells. Pearson’s r represents the correlation coefficient between immune cells, while coef represents the correlation coefficient between key lncRNAs and immune cells. P.adj represents the adjusted significance P value of key lncRNAs in breast cancer subtypes and immune cells. Correlation heatmap was constructed through “linkET” R package (version:0.0.4, https://rdrr.io/github/Hy4m/linkET/). (B)–(E) Key lncRNAs show correlation with m6A modification-related genes (B), m1A modification-related genes (C), m5C modification-related genes (D), and angiogenesis-related genes (E), respectively. The corrected P value (P.adj) was calculated using Bonferroni’s correction. Correlation heatmap was constructed through “ggplot2” package in R.