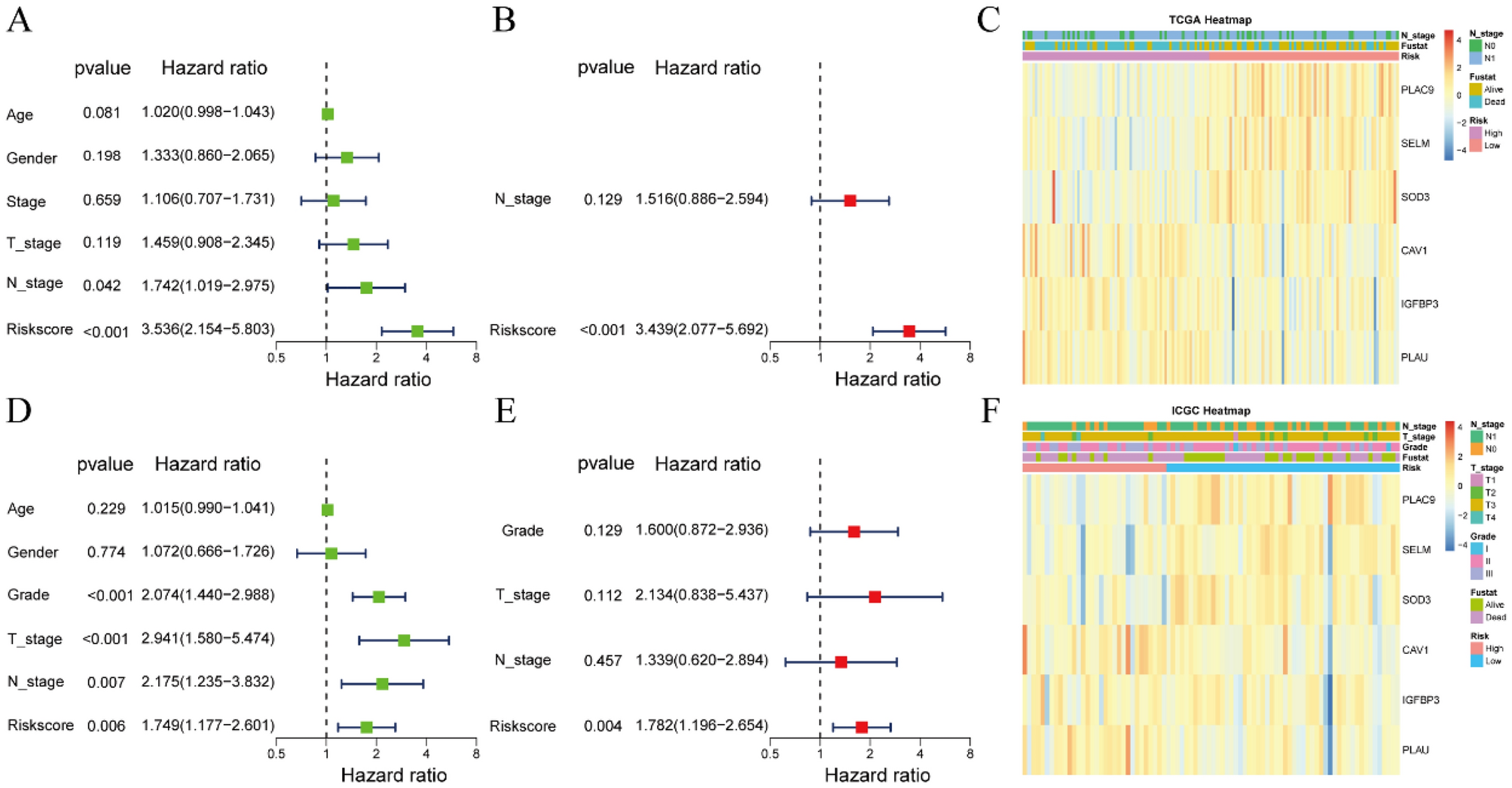
Figure 4

Prognostic value of clinical features and risk scores in patients with PAAD. (A) Univariate and (B) multivariate Cox regression analysis of factors associated with OS in PAAD patients in the TCGA cohort. (C) Heatmap showing the expression of the six prognostic genes and the distribution of clinical features and risk groups in the TCGA cohort. (D) Univariate and (E) multivariate Cox regression analysis of factors associated with OS in PAAD patients in the ICGC cohort. (F) Heatmap showing the expression of the six prognostic genes and the distribution of clinical features and risk groups in the ICGC cohort.