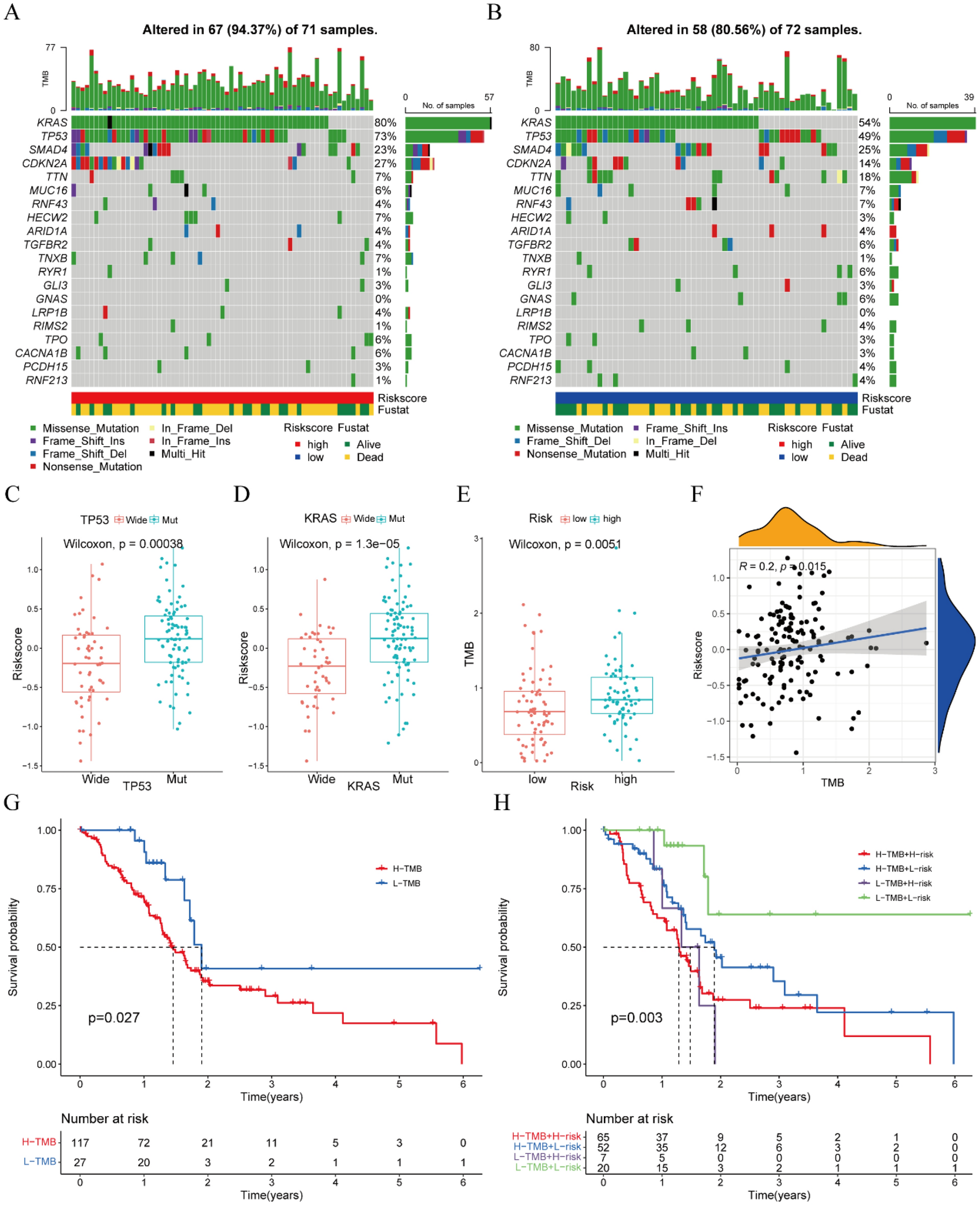
Figure 7

Somatic mutation analysis of samples in the low- and high-risk groups. (A,B) Waterfall plots of somatic mutations in the (A) high-risk and (B) low-risk groups. (C) Risk scores in patients with mutant and wild-type TP53. (D) Risk scores in patients with mutant and wild type KRAS. (E) TMB in the low- and high-risk groups. (F) Correlations between TMB and risk scores. (G) Kaplan–Meier analysis of OS of PAAD patients with low TMB or high TMB. (H) Survival analysis combining the risk and TMB subgroups.