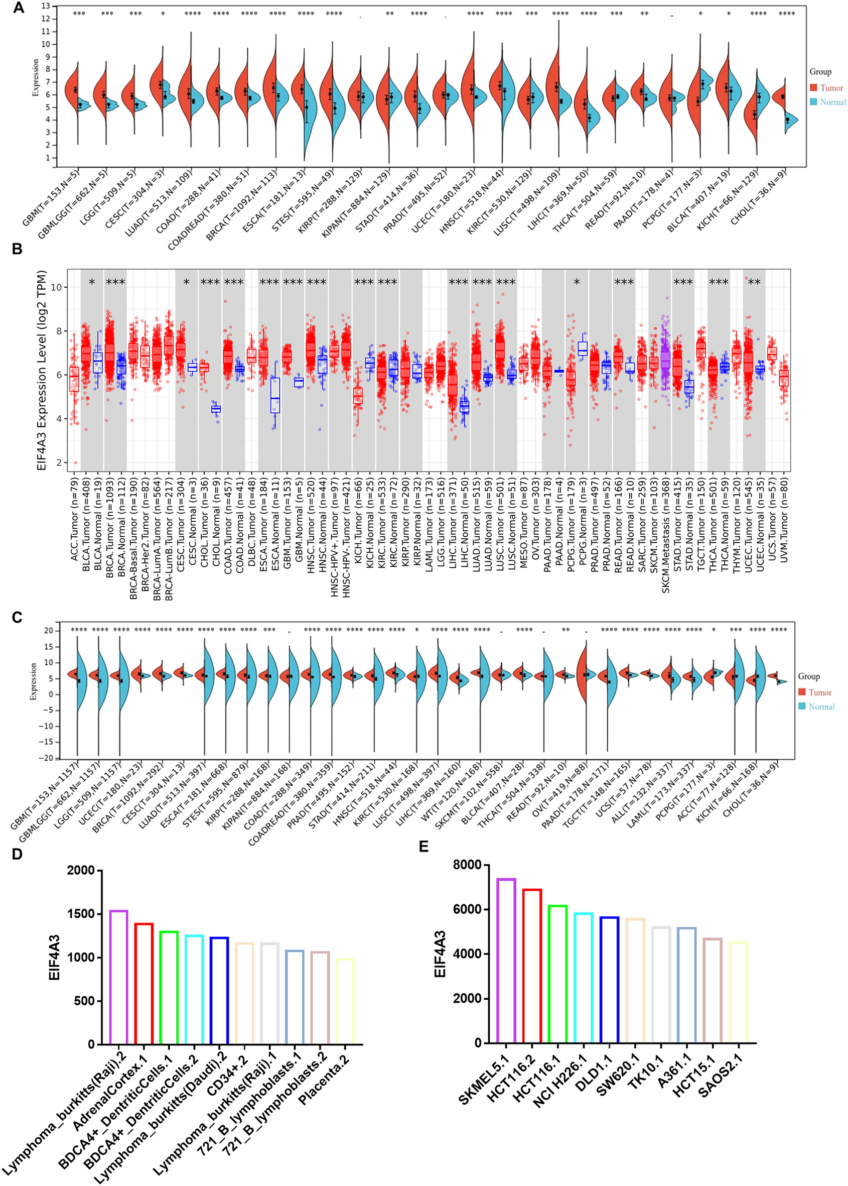
Figure 3

The expression profile of EIF4A3 in pan-cancer. (A) The expression levels of EIF4A3 in human cancers, as extracted from the cancer genome atlas (TCGA) database. (B) The expression levels of EIF4A3 in human cancers, as determined by the TIMER 2.0 database, which is also based on the TCGA database. (C) The expression levels of EIF4A3 in human cancers as well as normal tissues, based on data from both the TCGA and Genotype-Tissue Expression (GTEx) databases. (D) The expression levels of EIF4A3 in normal and cancer cell lines, providing insight into the tissue-specific expression patterns of this protein across multiple cancer types. *p < 0.05; **p < 0.01; ***p < 0.001.