Figure 9

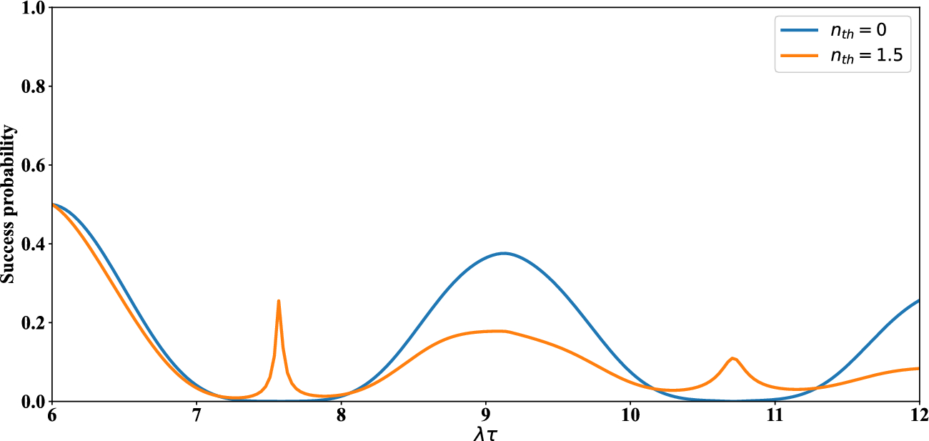
The time evolution of whole success probability of entangled states of qubits \((1, \,8)\) versus the scaled time \(\lambda \tau \) with \(\lambda t=6\) and \(\Gamma =\gamma =0.01 \lambda \).

The time evolution of whole success probability of entangled states of qubits \((1, \,8)\) versus the scaled time \(\lambda \tau \) with \(\lambda t=6\) and \(\Gamma =\gamma =0.01 \lambda \).