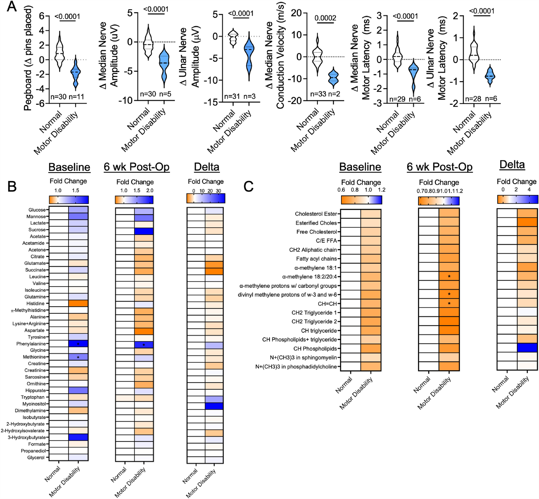
Figure 3

Phenylalanine accumulation is a unique characteristic of ARHD patients with motor disability. (A) Violin plots showing changes in the Purdue Pegboard and motor nerve conduction tests. (B) Heatmaps showing the fold change in aqueous phase metabolites at baseline (pre-operative), 6 weeks post-operatively, and the change for patients classified as ‘normal’ and those with ‘motor disability’. (C) Heatmaps showing the fold change in lipid phase metabolites at baseline (pre-operative), 6 weeks post-operatively, and the change for patients classified as ‘normal’ and those with ‘motor disability’. Comparisons between two groups were performed using an unpaired Student’s t-test. Metabolite comparisons were performed using an unpaired Student’s t-test. with FDR correction for multiple comparisons.