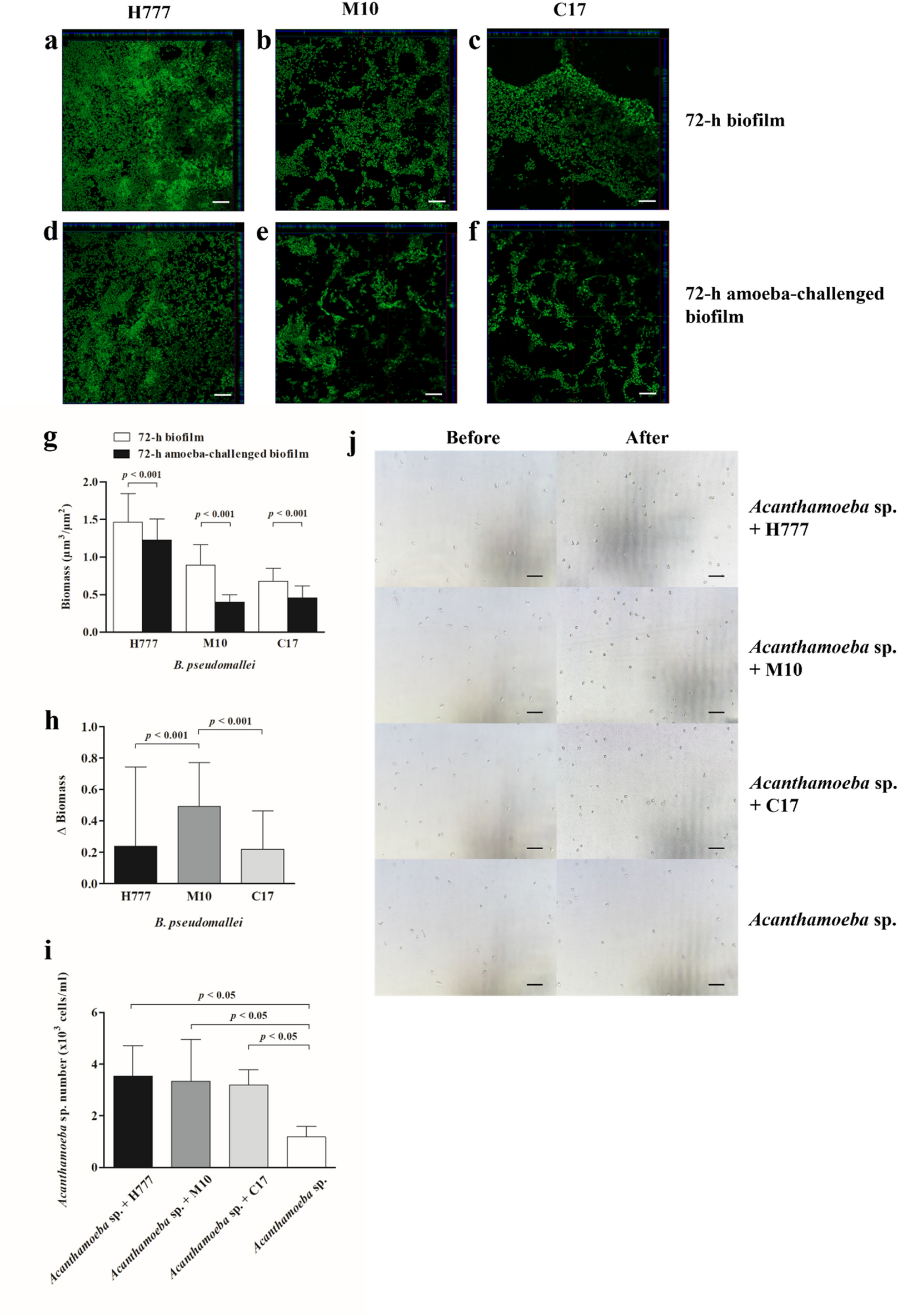
Figure 4

The 72-h B. pseudomallei H777, M10 and C17 biofilms after challenged with Acanthamoeba sp. The 48-h B. pseudomallei H777, M10 and C17 biofilms were co-cultured with Acanthamoeba sp. for 24 h and then biofilm structure and biomass were assessed by CLSM, and numbers of amoebae counted using a hemocytometer. CLSM images of the 72-h B. pseudomallei H777, M10 and C17 biofilms (a-c). CLSM images of the 72-h amoeba-challenged B. pseudomallei H777, M10 and C17 biofilms (630 × magnification, scale bars = 10 µm.) (d–f). Biomass was compared between the co-cultured biofilms with amoebae and controls (g). Δ Biomass of H777, M10 and C17 after co-cultivation with amoebae (h). The biomass and Δ Biomass data from 72 images (24 image z-stacks from 4 cover slips in three independent experiments) were used in each analysis. Numbers of amoeba cells after incubation with bacterial biofilm from duplicates of the three independent experiments (n = 6) (i). Amoeba population after co-cultivation the biofilms (100 × magnification, scale bars = 50 µm) (j). Error bars represent mean ± SD. Statistical significance was tested using one-way ANOVA followed by Tukey post hoc test.