Figure 3
From: Dual-attention-based recurrent neural network for hand-foot-mouth disease prediction in Korea

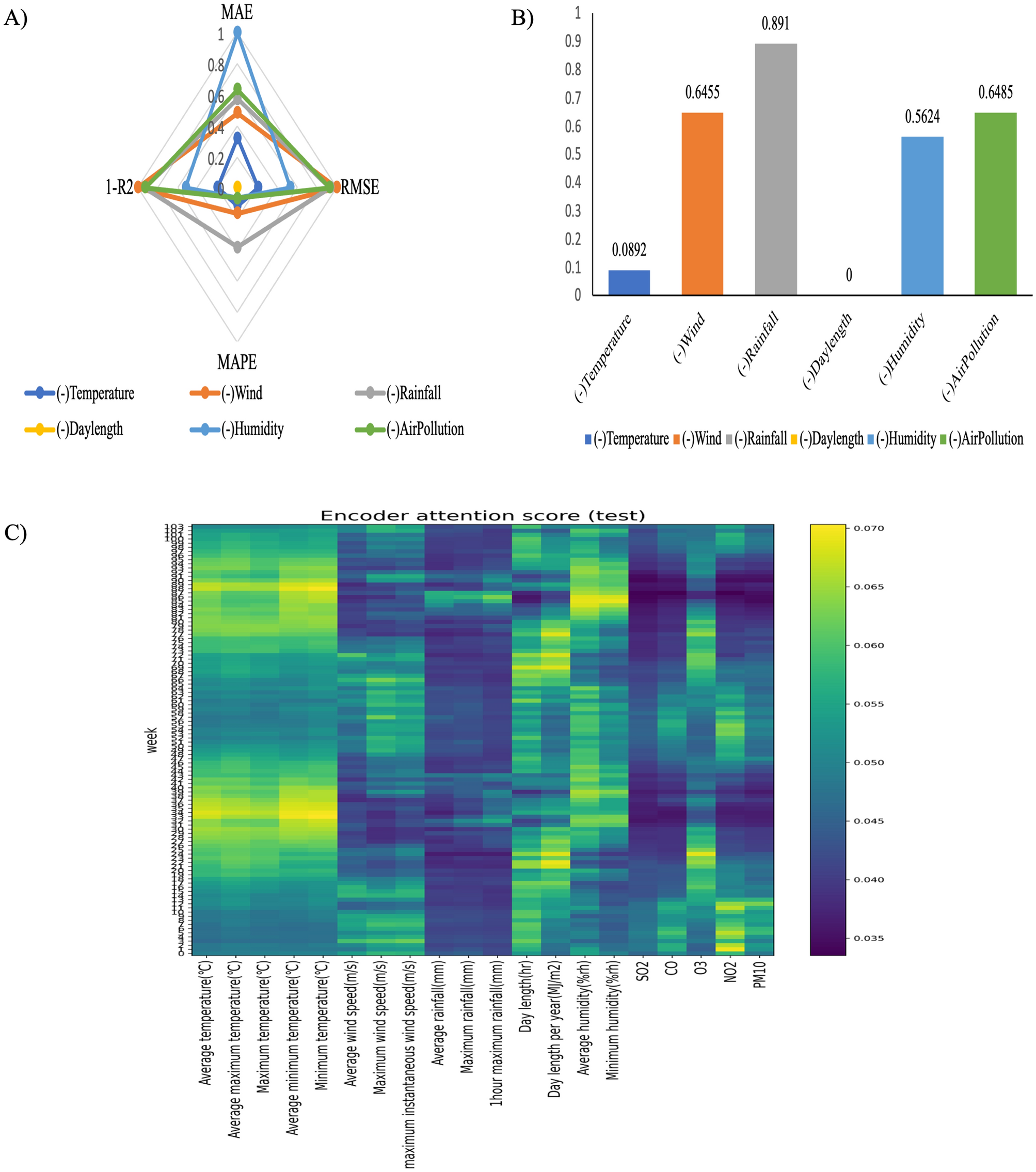
Sensitivity analysis results. (A) Spider map of the sensitivity analysis important value results; (B) Important scores; (C) Encoder attention scores of the DA-RNN test results.