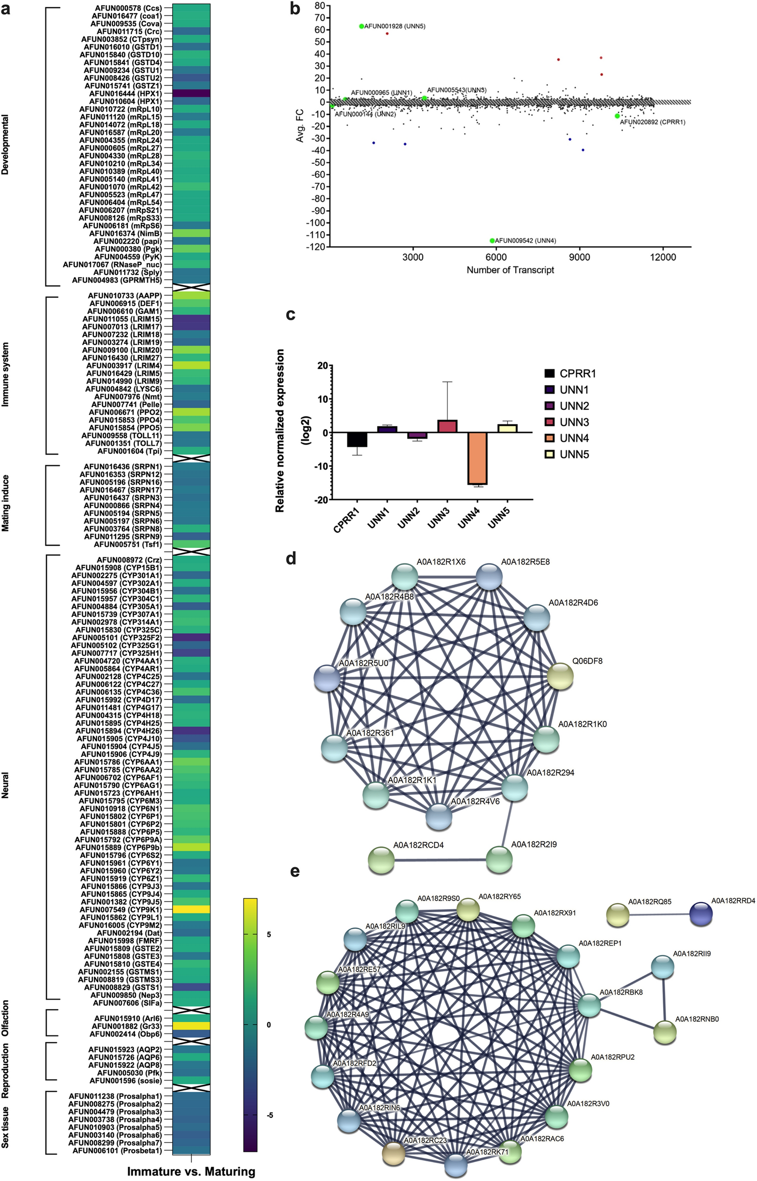
Figure 3

Transcript abundance in male An. funestus is affected by sexual maturation. (a) Male mosquito transcripts demonstrating reliable expression (> 1 TPM) in the whole body of immature (S0) and maturing (S3) were analysed in pairwise comparisons displayed as log2 fold change in abundance. Genes are arranged into gene families, developmental immune system, mating induce, neural, olfaction, reproduction, sex tissue (log10 TPM). Only transcripts which were significantly differenced in abundance (fold change > 2; FDR-corrected p < 0.05) are indicated in the heatmap. (b) it was shown a scatter plot of Avg. fold-change of differentially expressed genes, Y-axis depicts the average log2 fold-change, x-axis depicts the number of transcripts. Blue dots represent the top five under-expressed transcripts in maturing males compared to immature males, red dots depict the top five over-expressed transcripts in maturing males compared to immature males. The green dots represent the transcripts that were validated using qPCR. The grey bar indicates transcripts that did not exceed the fold-change cut of 2 ≤|FC|≤ − 2. (c) Validation of the normalized expression of RNA-Seq transcripts. The bars indicate the expression of the transcripts of males with genitalia rotation at S3 compared to S0. The transcripts were relative to the control group (S0), which is set to zero. The y-axis depicts the relative normalized expression in log2. The results were normalized to the reference genes RPL19 and RPS26. CPRR1 (AFUN020892), UNN2 (AFUN 000144) and UNN4 (AFUN009542) of males with genitalia rotation at S3 were down regulated compared to S0 of their corresponding transcript. UNN1 (AFUN000965), UNN3 (AFUN005543) and UNN5 (AFUN001982) of males with genitalia rotation at S3 were up regulated when compared to S0 of their corresponding transcript. All samples P value ≤ 0.05. (d–e) are shown, uniprot ids for up- and down-regulated genes based on differentially expressed transcripts between Immature and mature cohorts (FC). Up and down figures show PPI networks extracted for up and down-regulated genes using the following parameters: max number of interactors at 1st shell:10; minimum required interaction score: 0.70; active interaction sources: all except the text mining one. (d) String protein annotation for up-regulated transcripts and (e) string protein annotation for down-regulated transcripts. String interactions of up-regulated transcripts and string interactions of down-regulated transcripts contain links between proteins at each network.