Figure 3
From: Impact of humid climate on rheumatoid arthritis faecal microbiome and metabolites

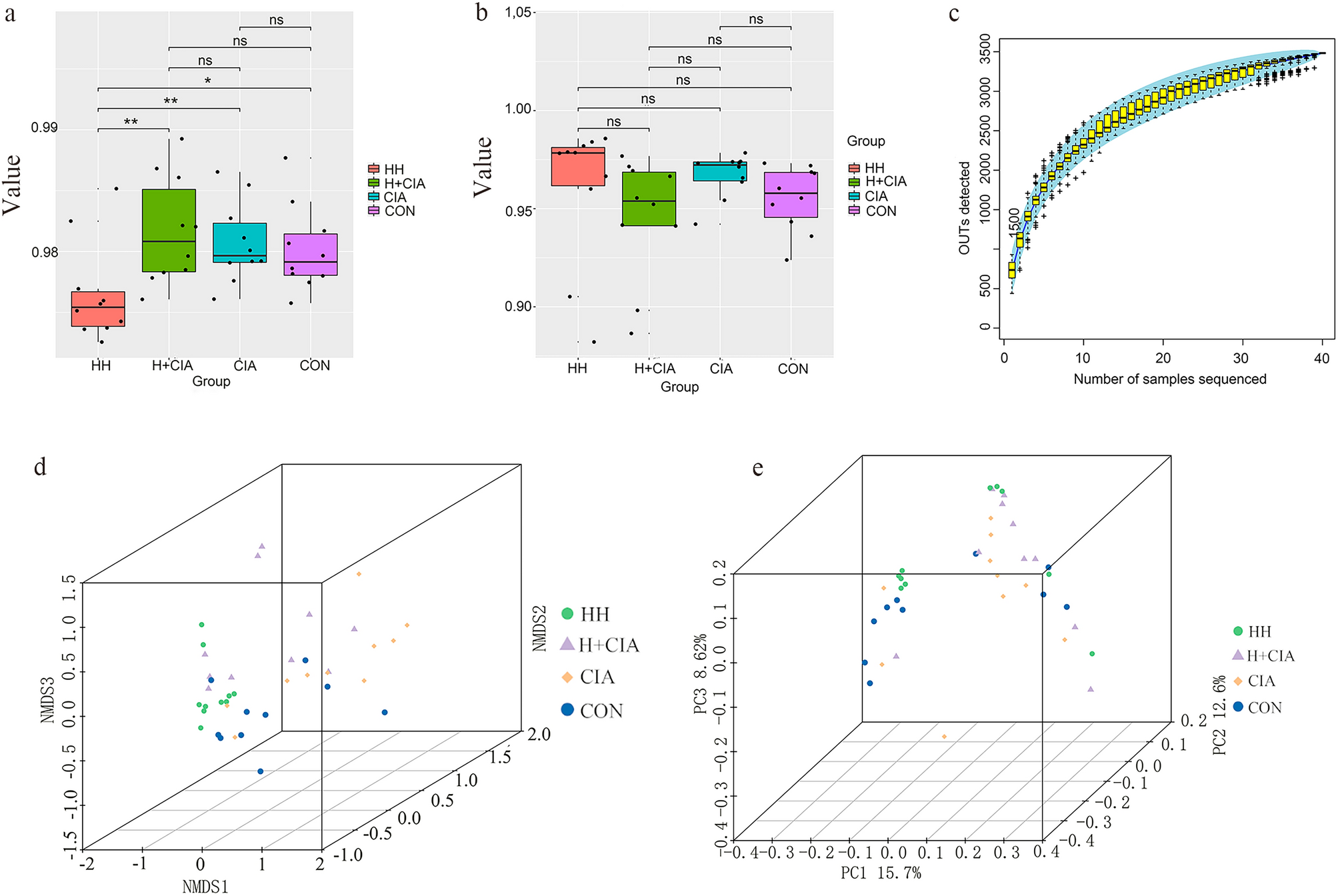
Species abundance and diversity. (a) Good’s diversity analysis; (b) Shannon’s diversity analysis; (c) Specaccum species accumulation curve; (d) NMDS analysis (Strees:0.08); (e) PCoA analysis (P = 0.0019).