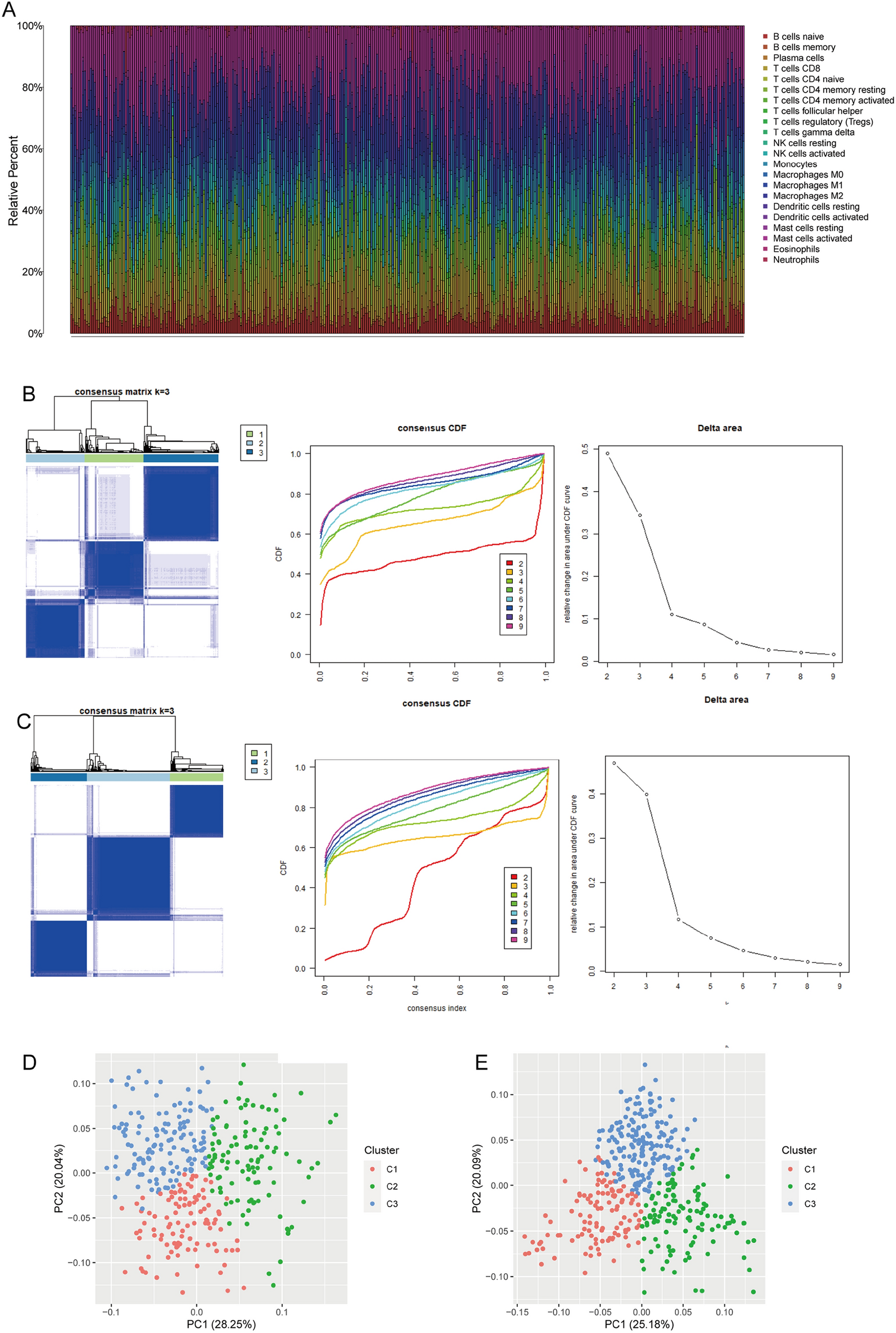
Figure 2

Subtypes of bladder cancer (BCa). A Barplot of 22 types of immune cells in BCa shown in different colours. B Empirical CDF plot and delta area plot of k = 2 to 9. Consensus score matrix is shown when k = 3 in the IMvigor210 cohort. C Principal component analysis divided IMvigor210 cohort into three clusters. D Empirical CDF and delta area plots for k = 2 to 9. Consensus score matrix is shown when k = 3 in TCGA-BLCA cohort. E Principal component analysis divided TCGA-BLCA cohort into 3 clusters.