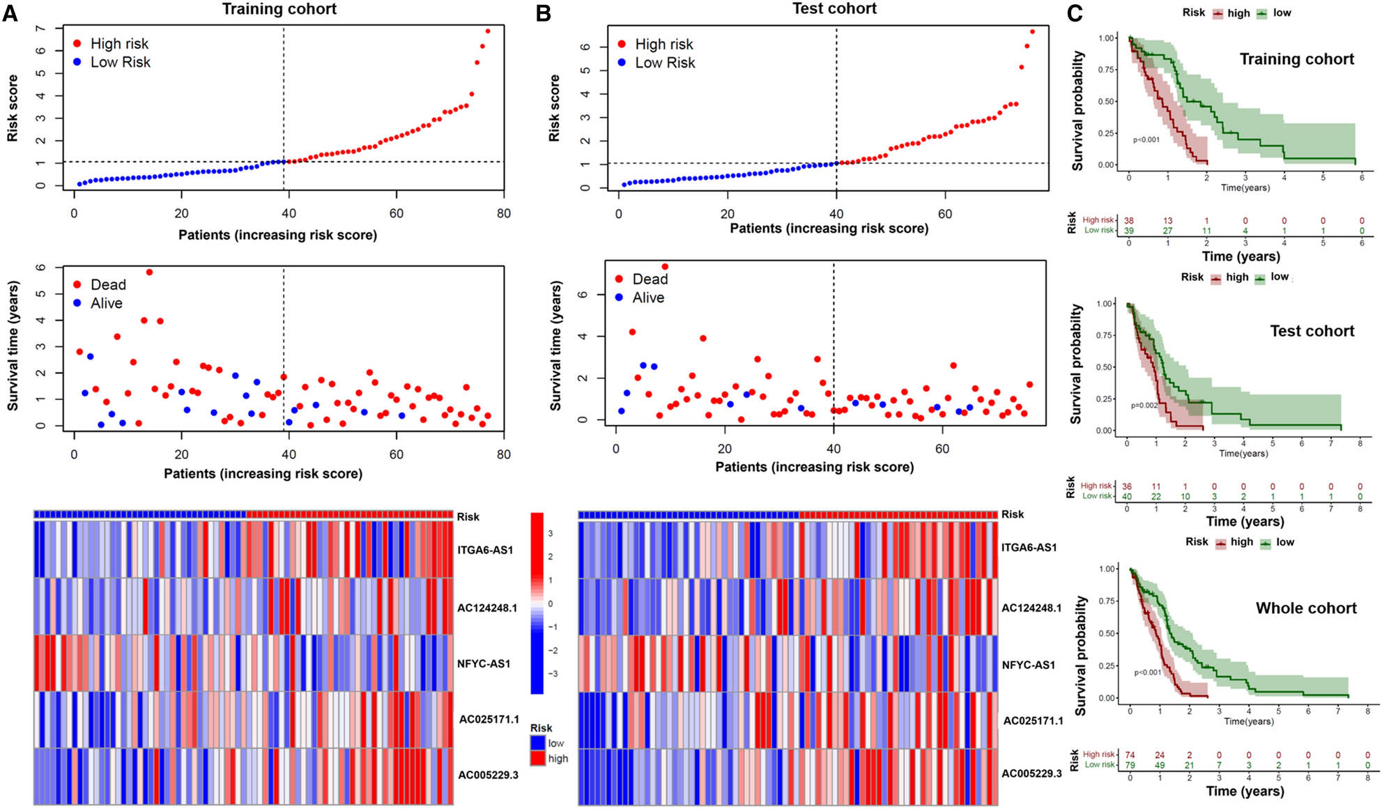
Figure 1

Differential survival time between high and low risk group based on signature in three cohorts. (A,B) Plot of risk score (upper), plot of survival time (middle) and heatmap (down) between high and low risk group based on signature in training and test cohorts. (C) KM (Kaplan Meier) curves for training, test and entire cohorts between high and low risk group based on signature.