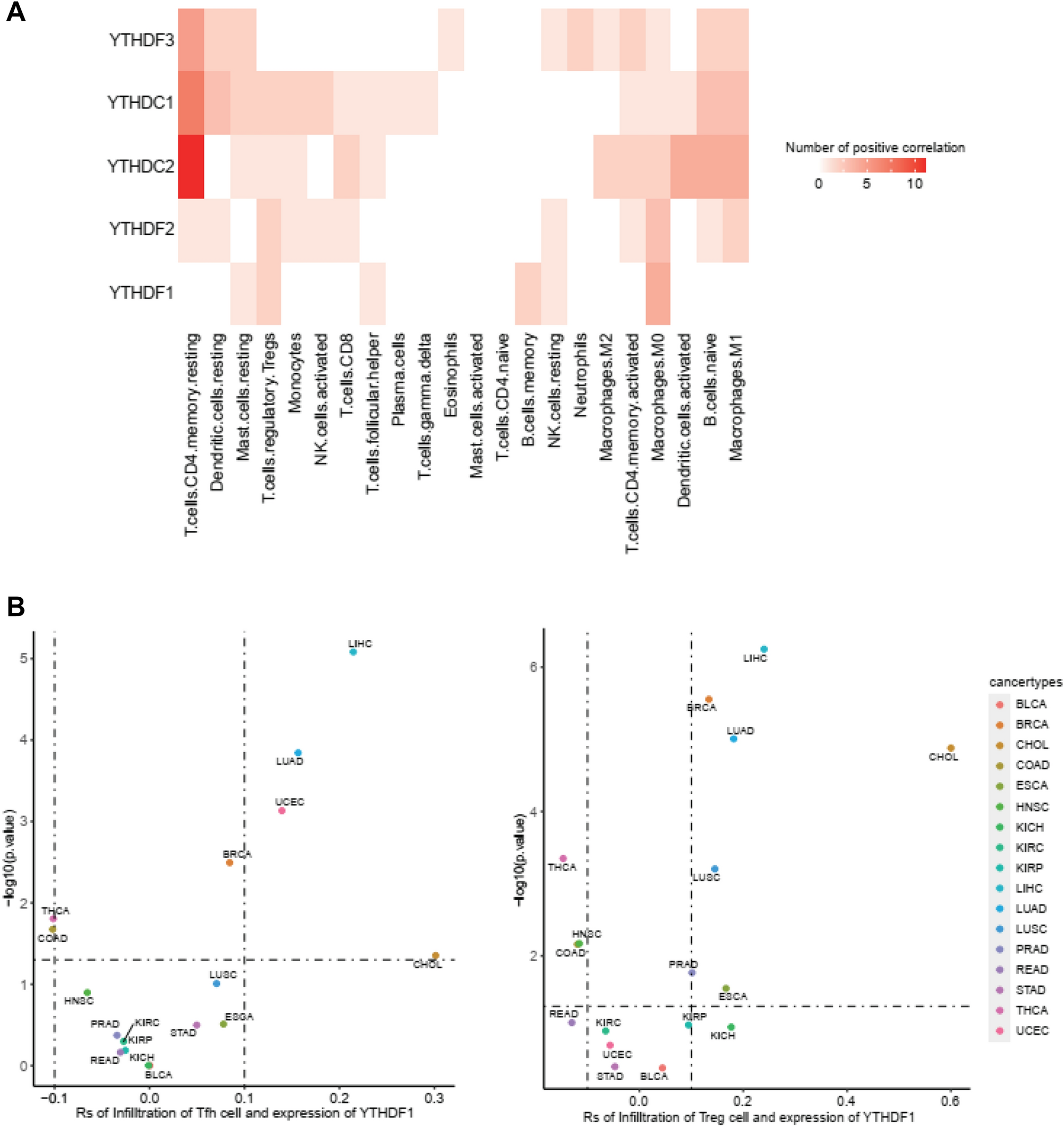
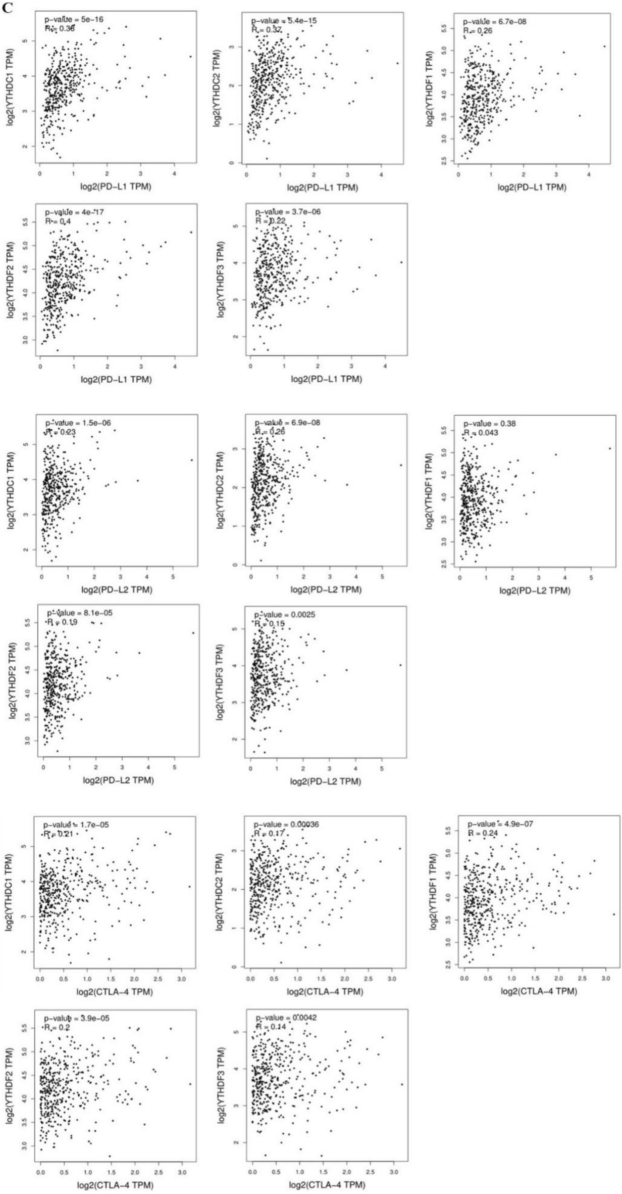
Figure 5
From: Bioinformatic analysis of m6A “reader” YTH family in pan-cancer as a clinical prognosis biomarker


The correlation of immune cell infiltration and the expression of YTH domain family. (A) Heatmap color indicates the number of cancer types associated with immune cell infiltration associated with YTH domain family expression. (B) Correlation analysis between Tfh, Treg cell infiltration and YTHDF1 was calculated by R. (C) The relationship between the YTHDF1 expression and immune marker sets in LIHC.