Figure 6
From: The autophagy protein Def8 is altered in Alzheimer's disease and Aβ42-expressing Drosophila brains

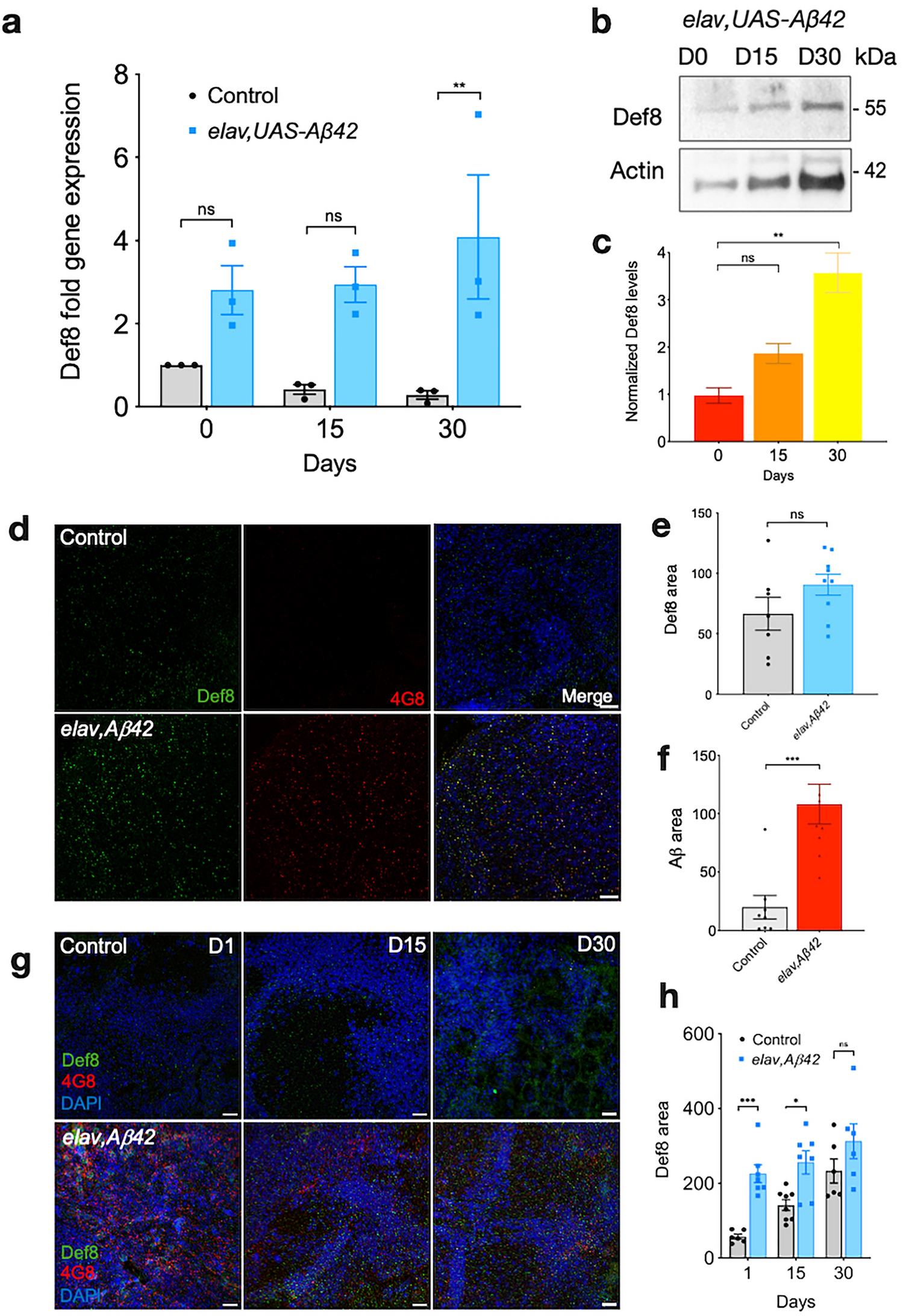
Def8 levels in the Drosophila Alzheimer's disease model. (a) Normalized Def8 transcriptional expression levels over time in adult brains expressing Aβ42 (blue bars) and their control (grey bars). (b,c) Def8 protein levels in the adult fly brains expressing Aβ42 over time by western blot (b) and its quantification (c) in heads from elav-Gal4, UAS-Aβ42 flies. (d) Immunofluorescence of elav-Gal4, UAS-Aβ42 larval brains labeled with markers for Def8 (green) and Aβ42 aggregates (4G8, red). Differences in the Def8 (e) and Aβ (f) immunoreactivity per area between both genotypes (µm2). (g) Immunofluorescence of elav-Gal4, UAS-Aβ42 adult brains at 1, 15, and 30 days post eclosion, labeled with Def8 (green) and Aβ42 oligomers (4G8, red). Differences in the Def8 (h) immunoreactivity per age between both genotypes. Data are mean ± SEM ***p < 0.001, **p < 0.01, ns: p > 0.005. Bar = 38 µm.