Figure 2
From: Preclinical 3D-model supports an invisibility cloak for adenoid cystic carcinoma

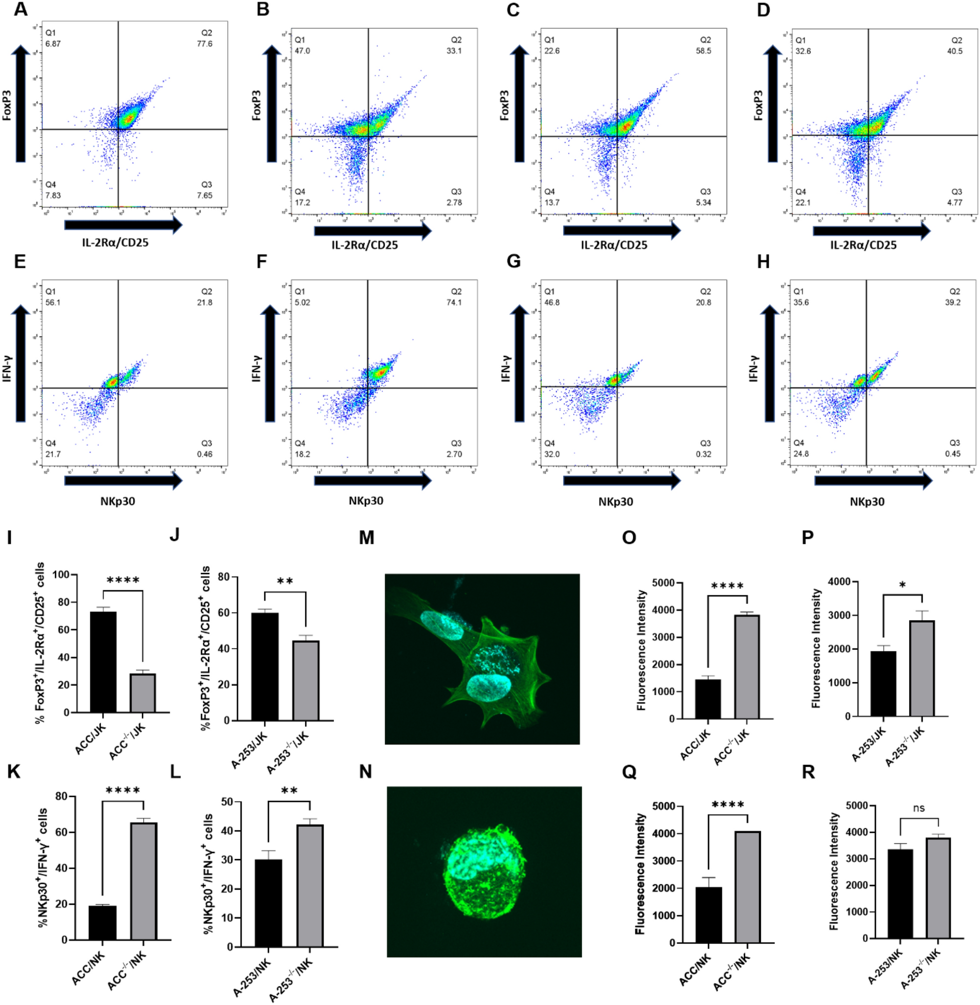
Preclinical salivary gland cancer model response to silencing Gipie. Density plot representations of T regulatory cell detection from (A) ACC/JK, (B) ACC−/−/JK, (C) A-253/JK, (D) A-253−/−/JK; density plot representations of NK activation (E) ACC/NK, (F) ACC−/−/NK, (G) A-253/NK, (H) A-253−/−/NK; graphical representations of pair-wise analysis of FoxP3+/IL-2Rα+/CD25+ aka Treg cells percentage (I,J); graphical representations of pairwise analysis of NKp30+/IFN-γ+ aka activated NK cells percentage (K,L); graphical representations pairwise analysis of fluorescence intensity (O-R); 3D z-stack confocal images of (M) ACC cells from 3D-ACC/NK model and (N) ACC cells from Gipie-silenced 3D-ACC−/−/NK model (n = 24 3D-models); *P ≤ 0.05, **P ≤ 0.01, ****P ≤ 0.0001. The error bar represents the standard error of the mean.