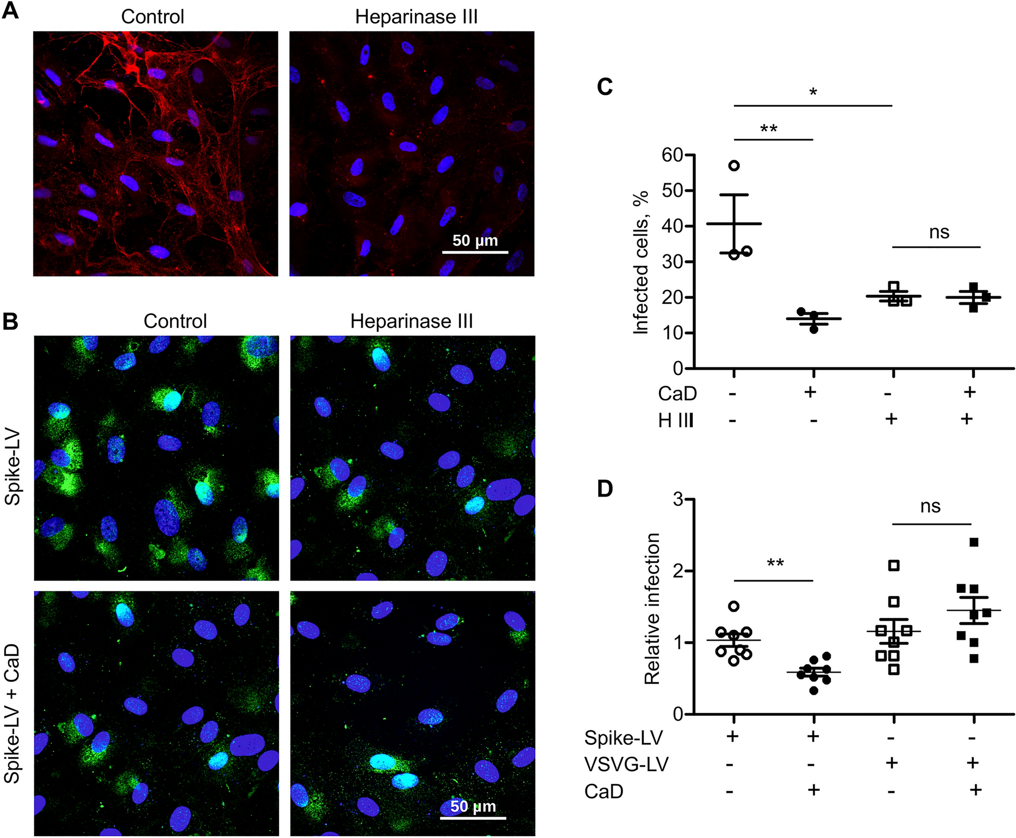
Figure 3

CaD inhibits interaction of SARS-CoV-2 spike protein with HS. (A) HUVECs were treated with Heparinase III for 1 h and then fixed and stained with heparan sulfate antibody (red) and DAPI. Intracellular HS staining is still present, whereas extracellular fibrous HS staining was removed by Heparinase III treatment. (B) Heparinase III treatment was performed for 1 h at 37 °C prior cell infection. HUVECs were infected with spike-pseudotyped lentivirus (Spike-LV) expressing GFP as a reporter in the presence or absence of 10 µM CaD. 24 h after infection cells were fixed and expression of GFP was visualized by microscopy. (C) The number of pseudovirus-infected GFP positive cells was Quantified using ImageJ. (D) TaqMan RT-PCR was performed to quantify GFP mRNA expression in HUVEC infected with Spike-pseudovirus and VSVG protein lentivirus (VSVG-LV) in the presence of CaD.