Figure 3
From: Human thymic putative CD8αα precursors exhibit a biased TCR repertoire in single cell AIRR-seq

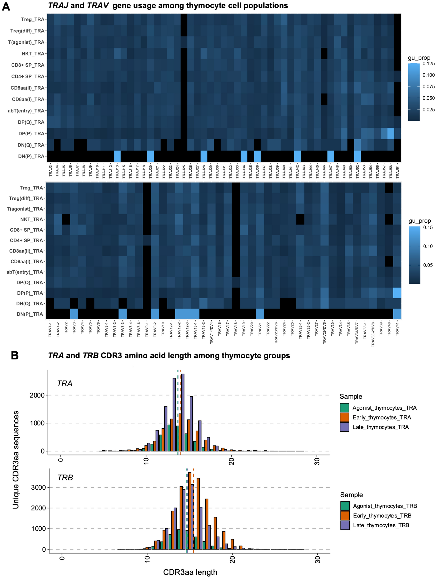
Gene usage proportions and distribution of CDR3aa lengths among thymocytes. (A) TRAJ and TRAV gene usage across thymocytes. Colour indicates proportion among CellRanger-derived clonotypes weighted by clonal counts. (B) Length of unique TRA and TRB CDR3aa sequences among agonist (CD8 \(\mathrm{\alpha \alpha }\)(I), CD8\(\mathrm{\alpha \alpha }\)(II), T(agonist), Treg(diff), Treg), early (DN(P), DN(Q), DP(P), DP(Q)), and late (\(\mathrm{\alpha \beta }\)T(entry), CD4+ SP, CD8+ SP) thymocytes, dotted vertical lines indicate group means.