Figure 6
From: A new approach to predict microhardness of two-phase in cutting S32760 duplex stainless steel

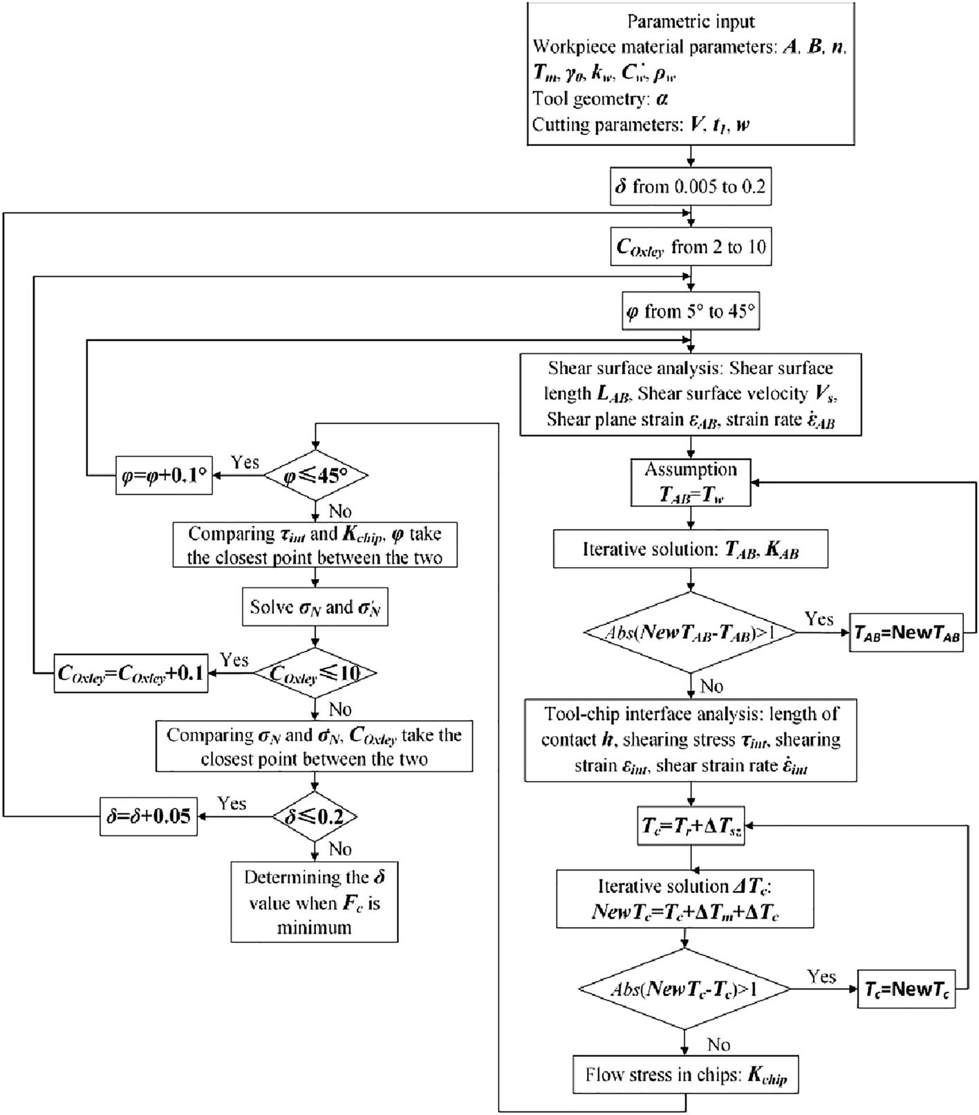
Calculation flow chart of the orthogonal cutting process.
From: A new approach to predict microhardness of two-phase in cutting S32760 duplex stainless steel

Calculation flow chart of the orthogonal cutting process.