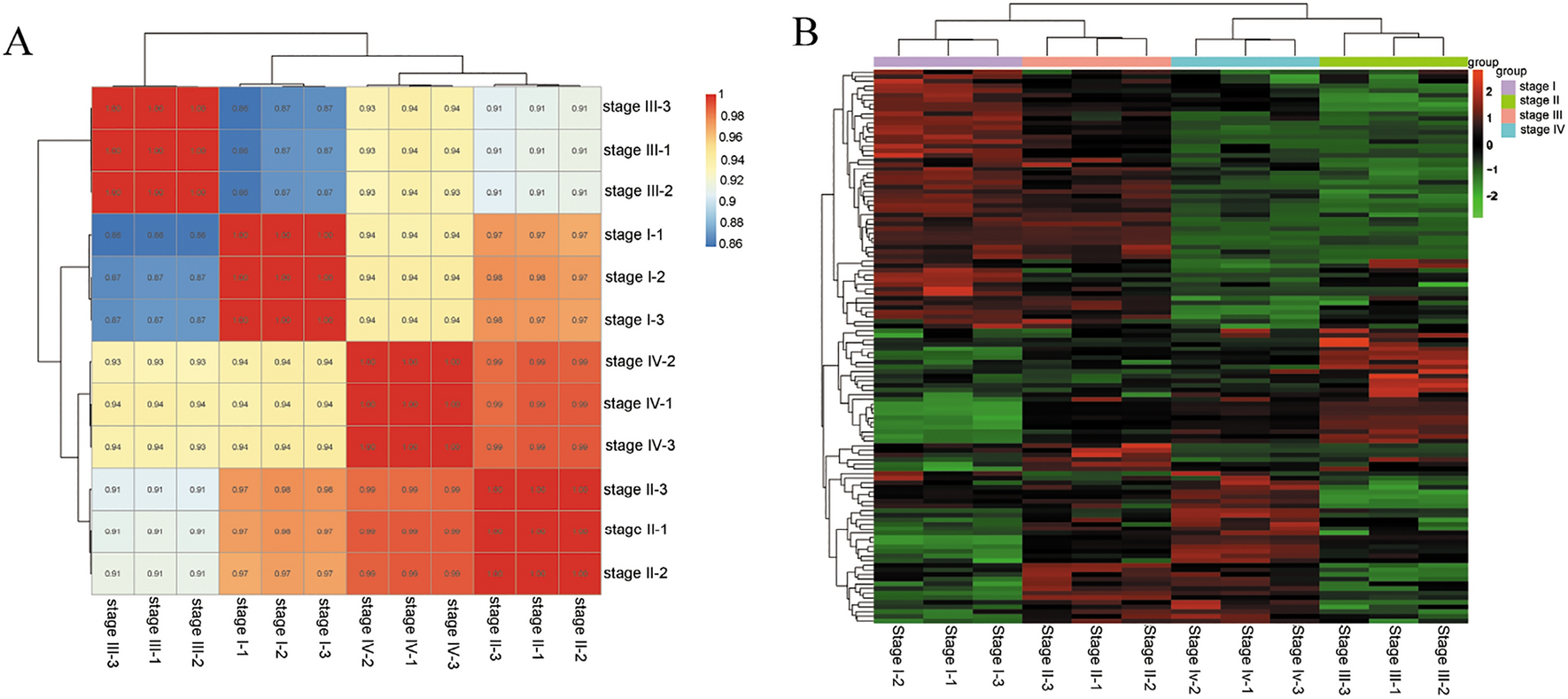
Figure 5

Distance analysis of R. pulchrum flower tissues collected from four developmental stages by calculating Pearson’s correlation coefficient: (A) sample correlation matrix (p < 0.001, FDR < 0.001); (B) gene cluster analysis (p < 0.001, FDR < 0.001).