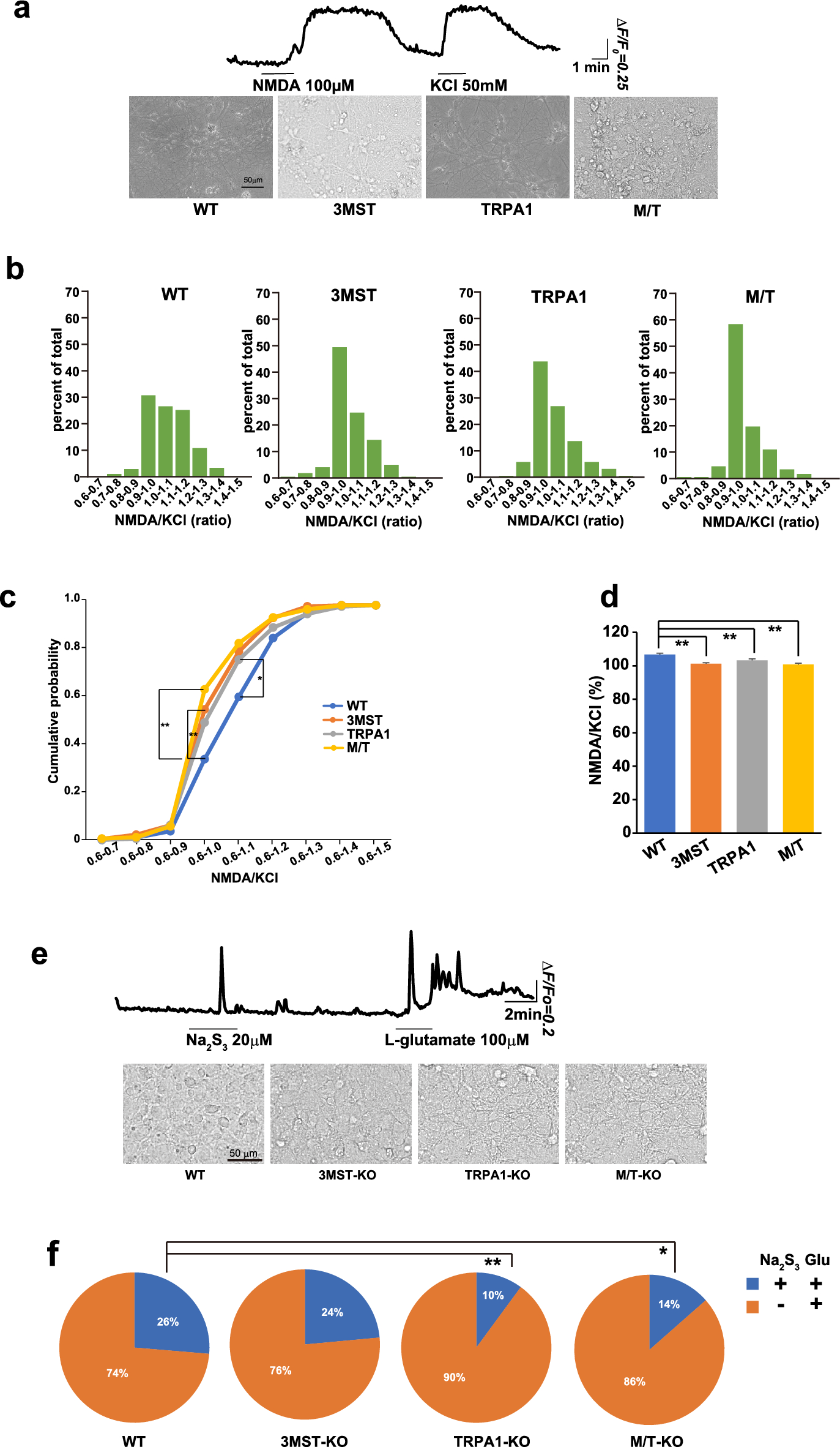
Figure 6

Sensitivity to transmitters of neurons and astrocytes prepared from 3MST-KO, TRPA1-KO, and 3MST/TRPA1-double-KO compared to those from the wild-type rats. a and b. Responses of neurons to N-methyl-d-aspartate (NMDA) and high K+ measured by Ca2+ imaging. (a) Typical response to 100 μM NMDA and 50Ā mM KCl (upper panel) and images of cultured neurons prepared from KO and wild-type rats (lower panel). (b) The ratio of responses to NMDA/ high K+ stratified by amplitude (F/F0). c. KolmogorovāSmirnov cumulative analysis of NMDA/KCl. **pā<ā0.01, *pā<ā0.05. d. Student's t-test was used to determine the NMDA/KCl ratio (%) of total cells. WT: 106ā±ā0.70, 3MST-KO: 101ā±ā0.67, TRPA1-KO: 103ā±ā0.86, 3MST/TRPA1-double KO: 100ā±ā0.75. **pā<ā0.01. (e) A typical response of astrocytes to 20 μM Na2S3 and 100 μM glutamate (upper panel) and images of cultured astrocytes prepared from KO and wild-type rats (lower panel). (f) percentage of astrocytes responding to Na2S3 and glutamate (blue), and glutamate alone (orange). The percentage of cells responded to Na2S3 and glutamate in TRPA1-KO and in M/T-KO is significantly different from that in WT cells by the Chi-squared-test, while that of TRPA1-KO is not significantly different from that of M/T-KO. **pā<ā0.01 and *pā<ā0.05. Note that cells responded to Na2S3 but not to glutamate were observed 9 out of 423 cells in the wild-type, 5 out of 583 in 3MST-KO, 2 out of 210 in TRPA1-KO, and 0 out of 222 in 3MST/TRPA1-double KO. The experiments were repeated at least ten times. The total cells measured were 173ā331 (aād) and 210ā583 (f).