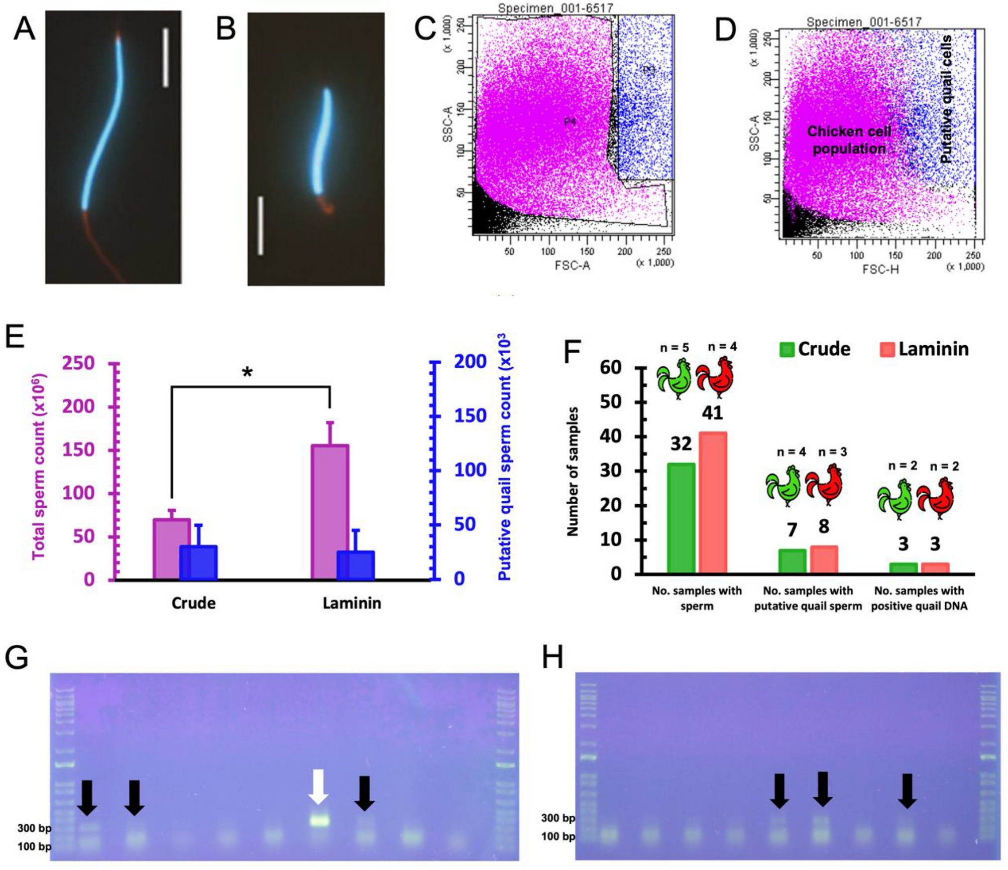
Figure 8

Fluorescence-activated cell sorting (FACS) and PCR analysis of chicken recipient ejaculates. (A) Quail sperm morphology stained with Hoechst 33,342. (B) Chicken sperm morphology stained with Hoechst 33,342 stain. (C,D) Subpopulations of chicken and putative quail spermatozoa found in ejaculates of some recipients transplanted at 9–10 weeks of age (for further information regarding flow cytometry gating strategy, please refer to Supplementary Material Fig. S2). (E) Total and putative quail sperm counts of ejaculates from chicken recipients considered positive during FACS (asterisks indicate statistically significant differences in sperm counts from recipients injected with crude testicular cells and spermatogonia-enriched fractions—P < 0.05). (F) Total number of ejaculates, number of ejaculates with putative quail spermatozoa (FACS), and number of ejaculates positive for quail DNA (PCR) obtained from recipients injected with crude testicular cells and spermatogonia-enriched fractions. (G,H) Detection of quail ovalbumin DNA by PCR from spermatozoa collected in the transplanted chicken ejaculate (for further information regarding PCR specificity and sensitivity, please refer to Supplementary Material Fig. S3). The positive control of PCR is detached by white arrow and positive samples are detached by black arrows.