Figure 7

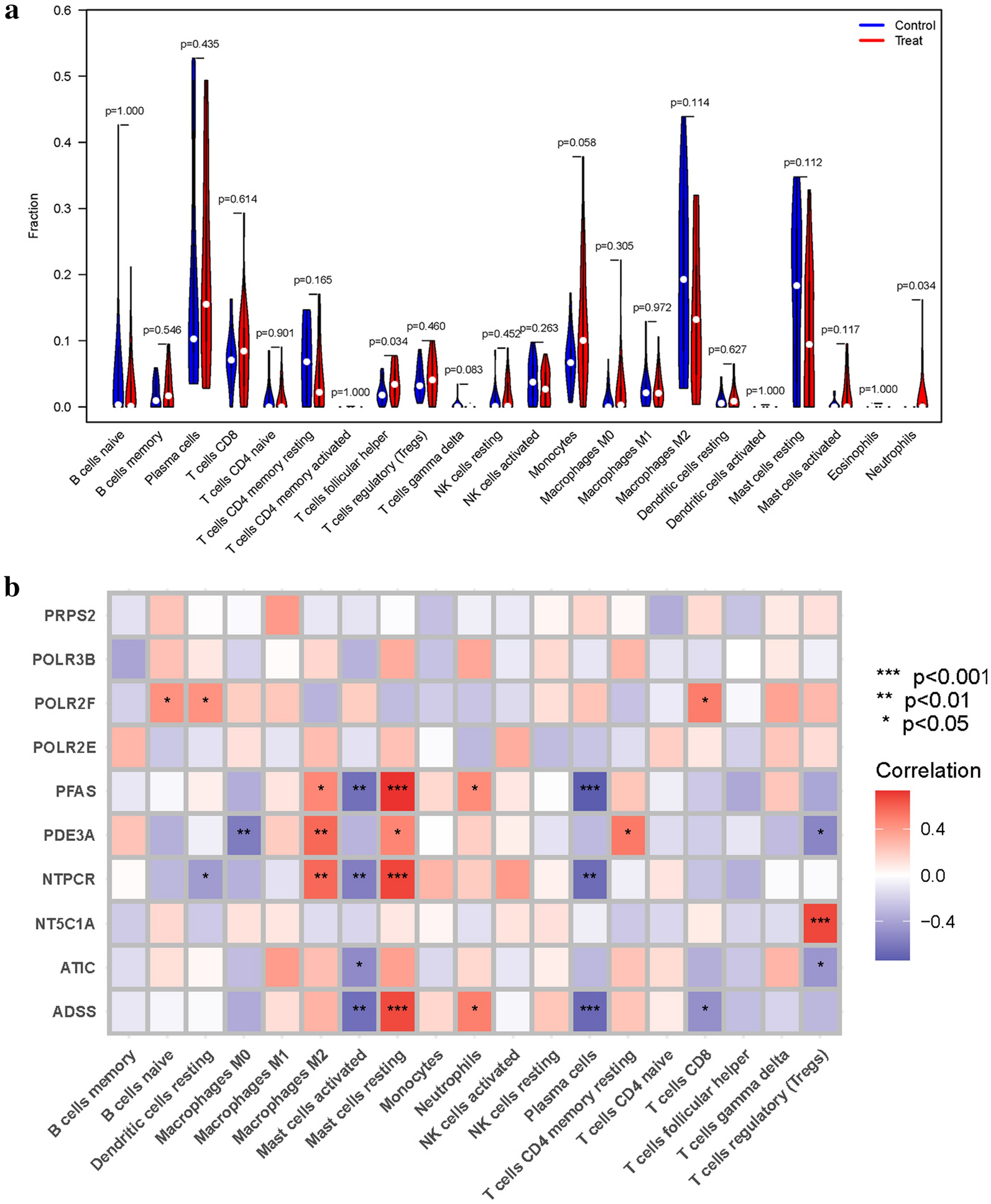
Expression of Immune cells. (a) Expression of immune cells in different clusters. (b) Correlation between PMGs and immune cells.

Expression of Immune cells. (a) Expression of immune cells in different clusters. (b) Correlation between PMGs and immune cells.