Figure 1
From: Identification of anoikis-related subtypes and immune landscape in kidney renal clear cell carcinoma

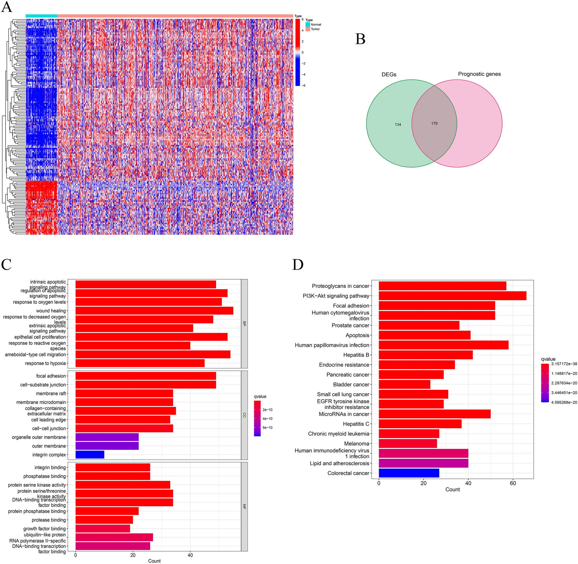
Differential expression analysis and functional analysis. (A) The heat map shows the difference in the expression of anoikis-related genes (ARGs) between tumor tissue and normal tissue. The blue square represents the lower expression, while the red square represents the higher expression. (B) The Venn diagram shows the distribution of differentially expressed genes (DEGs) and prognosis-related ARGs in patients with KIRC. (C,D) GO terms and KEGG pathway enriched analysis of differentially expressed ARGs.